大久保敏弘
慶應義塾大学経済学部教授
NIRA総合研究開発機構

最新の調査結果はこちら➡第10回テレワーク調査

 
 慶應義塾大学経済学部大久保敏弘研究室、(公財)NIRA総合研究開発機構では、「第4回テレワーク(注1)に関する就業者実態調査(注2)」を実施した。本調査は、新型コロナウイルスの感染拡大による、全国の就業者の働き方、生活、意識の変化や、業務への影響等の実態を捉えることを目的に実施したものである。調査は2021年4月10日(土)~25日(日)にかけて行われた。第1~3回調査の回答者に対して依頼したものであり、回収数は9,796件(回答率63%)である。

INDEX

ポイント

●2021年4月1週目時点の全国の就業者のテレワーク利用率は16%(東京圏28%)となった。2020年6月以降は、ほぼ同水準で推移している。

●テレワーク利用率は産業、所得階層などで大きく異なる。2021年4月時点の産業間や所得階層間のテレワーク利用率の格差は、新型コロナウイルス感染拡大前の2020年1月よりも拡大している。

●出社頻度は、緊急事態宣言が出されると低下し、解除されると増加する傾向がある。2021年4月時点で、出社頻度が週5日以上の割合は64%、週2~4日が28%、週1日以下が7%となった。

●テレワーク利用者の利用頻度は、2020年9月以降、緩やかに増加している。2021年4月1週目で、テレワークの頻度が週5以上の割合は23%、週2~4日が56%、週1日以下が21%となった。

●ICTツールの活用状況は、2020年6月から2021年4月にかけて、少しずつ伸びているが、大幅な増加はみられない。2020年6月時点と比べると、コミュニケーションを円滑化するためのICTツールの活用が伸び、他のツールは変化がほとんどみられない。

●PCR検査を受けた人の割合は14%、Go Toトラベル、Go To Eat、対面での会食・飲み会は30%程度、オンラインでの会食・飲み会は15%であった。所得階層が高いほど利用頻度が高く、政策の恩恵を受ける傾向がみられた。

●メンタルヘルスは、2020年3月から2021年4月にかけて、全体に改善傾向がみられた。性別よりも年齢階層による違いが大きく、40代以下の人は50代以上の人に比べて、悪い状態にある。

●2021年末の新型コロナウイルスの感染や影響に対する人々の予想は、ワクチン接種の進展を除いて全般的に悲観的だった。感染状況、変異種の流行状況、医療状況、経済状況といった国全体の経済社会状況に対し悲観視する人が多い傾向がみられた。

図表

図表1a 全国および東京圏のテレワーク利用率
図表1b 緊急事態宣言の概要
図表1-1-1 居住地域別でみたテレワーク利用率
図表1-1-2 居住地域別でみたテレワーク利用率の推移
図表1-2-1 居住都道府県別でみたテレワーク利用率
図表1-2-2 居住都道府県別でみたテレワーク利用率(関東地方)
図表1-2-3 居住都道府県別でみたテレワーク利用率(近畿地方)
図表1-3 東京23区および政令指定都市別でみたテレワーク利用率
図表1-4 勤務地でみた都道府県別テレワーク利用率
図表1-5-1 性別でみたテレワーク利用率
図表1-5-2 性別でみたテレワーク利用率の推移
図表1-5-3 居住地域別、性別でみたテレワーク利用率
図表1-5-4 居住地域別、性別でみたテレワーク利用率の推移
図表1-6-1 年齢階層別でみたテレワーク利用率
図表1-6-2 年齢階層別でみたテレワーク利用率の推移
図表1-6-3 居住地域別、年齢階層別でみたテレワーク利用率
図表1-7-1 就業形態別でみたテレワーク利用率
図表1-7-2 就業形態別でみたテレワーク利用率の推移
図表1-7-3 居住地域別、就業形態別でみたテレワーク利用率
図表1-8-1 所得階層別でみたテレワーク利用率
図表1-8-2 所得階層別でみたテレワーク利用率の推移
図表1-8-3 居住地域別、所得階層別でみたテレワーク利用率(東京圏)
図表1-8-4 居住地域別、所得階層別でみたテレワーク利用率(京阪神)
図表1-8-5 居住地域別、所得階層別でみたテレワーク利用率(その他の地域)
図表1-9-1 学歴別でみたテレワーク利用率
図表1-9-2 学歴別でみたテレワーク利用率の推移
図表1-10-1 産業別でみたテレワーク利用率
図表1-10-2 産業別(抜粋)でみたテレワーク利用率の推移
図表1-11-1 企業規模別でみたテレワーク利用率
図表1-11-2 企業規模別でみたテレワーク利用率の推移
図表1-12 企業側からみたテレワークの実施
図表1-13-1 職業別(大分類)でみたテレワーク利用率
図表1-13-2 職業別(大分類)でみたテレワーク利用率の推移
図表1-13-3 職業別(中分類)でみたテレワーク利用率
図表1-13-4 職業別(中分類)でみたテレワーク利用率の推移
図表1-13-5 居住地域別、職業別でみたテレワーク利用率(東京圏)
図表1-13-6 居住地域別、職業別でみたテレワーク利用率の推移(東京圏)
図表1-13-7 居住地域別、職業別でみたテレワーク利用率(京阪神)
図表1-13-8 居住地域別、職業別でみたテレワーク利用率(京阪神)
図表1-13-9 居住地域別、職業別でみたテレワーク利用率(その他の地域)
図表1-13-10 居住地域別、職業別でみたテレワーク利用率の推移(その他の地域)
図表1-14 産業別(抜粋)、職業別にみたテレワーク利用率(2021年4月時点)
図表1-15-1 ICTスキル別でみたテレワーク利用率
図表1-15-2 ICTスキル別でみたテレワーク利用率の推移
図表1-16-1 家族構成別でみたテレワーク利用率
図表1-16-2 家族構成別でみたテレワーク利用率の推移
図表1-17-1 通勤手段別でみたテレワーク利用率
図表1-17-2 通勤手段別でみたテレワーク利用率の推移
図表1-18-1 通勤時間別でみたテレワーク利用率
図表1-18-2 通勤時間別でみたテレワーク利用率の推移
図表1-18-3 通勤時間別でみたテレワーク利用率(東京圏の居住者のみ)
図表1-18-4 通勤時間別でみたテレワーク利用率の推移(東京圏の居住者のみ)
図表2-1-1 通常の職場で勤務している人の出社頻度
図表2-1-2 テレワーク利用者の出社頻度
図表2-1-3 テレワーク利用者のテレワーク利用頻度
図表2-1-4 勤務先が東京圏のテレワーク利用者の利用頻度
図表2-2-1 テレワークを利用している人の職場とテレワークによる勤務時間の変化(1日平均)
図表2-2-2 テレワークを利用している人の職場とテレワークによる勤務時間の変化(1週間平均)
図表2-2-3 テレワークを利用している人の職場とテレワークによる勤務時間の変化(テレワークの利用開始時期:2020年4~5月以降)
図表2-2-4 テレワークを利用している人の職場とテレワークによる勤務時間の変化(テレワークの利用開始時期:2020年3月以前)
図表3-1-1 テレワーク利用者の仕事の効率の変化(2020年3月、6月)
図表3-1-2 テレワーク利用者の仕事の効率の変化(2020年6月、12月)
図表3-1-3 テレワーク利用者の仕事の効率の変化(2020年12月、2021年4月)
図表3-2 ICT利用別でみたテレワーク利用者の仕事の効率の変化(2021年4月)
図表3-3 産業別でみたテレワーク利用者の仕事の効率の変化(2021年4月)
図表4-1 テレワークの利用場所
図表4-2 テレワーク利用者のテレワークの利用場所と効率性
図表5-1 ICTツールの活用状況
図表5-2 目的別のICTツール活用状況
図表5-3 テレワーク利用者のICTツールの活用状況
図表5-4 所得階層別にみたICTツールの活用状況
図表6 新型コロナウイルスの終息後に希望する働き方
図表7 新型コロナウイルスの感染拡大後の組織の変化
図表7-1-1 企業規模別でみた経営の全般的な見直し
図表7-1-2 企業規模別でみた組織の改編
図表7-1-3 企業規模別でみた生産拠点、取引先の国内回帰
図表7-1-4 企業規模別でみたオフィススペースの縮小
図表7-1-5 企業規模別でみたオフィスの移転・統合
図表7-1-6 企業規模別でみた就業規則の見直し
図表7-1-7 企業規模別でみた雇用削減や早期退職者の募集
図表7-1-8 企業規模別でみた時差出勤の実施
図表7-1-9 企業規模別でみた予約出社・ローテーション出社の実施
図表7-2-1 産業別でみた経営の全般的な見直し
図表7-2-2 産業別でみた組織の改編
図表7-2-3 産業別でみた生産拠点、取引先の国内回帰
図表7-2-4 産業別でみたオフィススペースの縮小
図表7-2-5 産業別でみたオフィスの移転・統合
図表7-2-6 産業別でみた就業規則の見直し
図表7-2-7 産業別でみた雇用削減や早期退職者の募集
図表7-2-8 産業別でみた時差出勤の実施
図表7-2-9 産業別でみた予約出社・ローテーション出社の実施
図表8-1-1 仕事や生活に関わる変化
図表8-1-2 消費支出と心身の健康の変化
図表8-2 労働時間の変化と仕事に関わる変化
図表8-3 労働時間の変化と生活に関わる変化
図表8-4 仕事や生活の変化と生活全体の幸福感の変化
図表8-5-1 産業別の労働時間の変化
図表8-5-2 産業別の所得の変化
図表8-5-3 産業別の仕事全体の満足感の変化
図表8-5-4 産業別の生活全体の幸福感の変化
図表8-6 所得および生活全体の幸福感の変化の推移
図表8-7-1 支出と預貯金の変化
図表8-7-2 所得階層別の外食費の変化
図表8-7-3 所得階層別の金融商品への投資の変化
図表8-7-4 所得階層別の預貯金の変化
図表9-1 コロナ禍における行動
図表9-2 性別、年齢、所得、新型コロナウイルスへの恐怖感とPCR検査
図表9-3 性別、年齢、所得、新型コロナウイルスへの恐怖感とGo Toトラベルの利用
図表9-4 性別、年齢、所得、新型コロナウイルスへの恐怖感とGo Toトラベルを利用しない旅行
図表9-5 性別、年齢、所得、新型コロナウイルスへの恐怖感とGo To Eatの利用
図表9-6 性別、年齢、所得、新型コロナウイルスへの恐怖感と対面での会食・飲み会
図表9-7 性別、年齢、所得、新型コロナウイルスへの恐怖感とオンラインでの会食・飲み会
図表10 新型コロナウイルスの感染拡大後の意識の変化
図表10-1-1 年齢階層別でみた新型コロナウイルス感染への恐怖を感じた頻度
図表10-1-2 年齢階層別でみた「身体的距離の確保(社会的距離)」を意識した頻度
図表10-1-3 年齢階層別でみた人込みや集まりを避け、マスク、手洗いを徹底するように意識した頻度
図表10-1-4 年齢階層別でみた生活が経済的に困窮するという不安を感じた頻度
図表10-2-1 産業別でみた新型コロナウイルス感染への恐怖を感じた頻度
図表10-2-2 産業別でみた「身体的距離の確保(社会的距離)」を意識した頻度
図表10-2-3 産業別でみた人込みや集まりを避け、マスク、手洗いを徹底するように意識した頻度
図表10-2-4 産業別でみた生活が経済的に困窮するという不安を感じた頻度
図表11-1-1 個人に対する経済的支援への申請状況
図表11-1-2 個人に対する経済的支援への項目別申請状況
図表11-1-3 所得階層別でみた個人に対する経済的支援への申請状況
図表11-1-4 就業形態別でみた個人に対する経済的支援への申請状況
図表11-1-5 個人に対する経済的支援への項目別申請状況(自営業主のみ)
図表11-2-1 企業に対する経営支援の利用状況
図表11-2-2 企業に対する経営支援の項目別利用状況
図表11-2-3 企業規模別でみた企業に対する経営支援の利用状況
図表11-2-4 産業別でみた企業に対する経営支援の利用状況
図表12-1-1 2019年度国民生活基礎調査のK6の合計点の分布(12歳以上)
図表12-1-2 2019年度国民生活基礎調査のK6の合計点の分布 有業人員(15歳以上)
図表12-1-3 K6の分布
図表12-2 性別、年齢階層別でみたK6の分布(2021年4月)
図表12-3 就業形態別でみたK6の分布(2021年4月)
図表12-4 産業別でみたK6の分布(2021年4月)
図表12-5 所得四分位でみたK6の分布(2021年4月)
図表13 新型コロナウイルスの感染や影響の予測
図表13-1-1 性別、年齢、所得と変異種の流行状況の予測
図表13-1-2 性別、年齢、所得と経済状況の予測
図表13-1-3 性別、年齢、所得と医療体制の逼迫の予測
図表13-1-4 性別、年齢、所得と新型コロナウイルスの感染状況の予測
図表13-1-5 性別、年齢、所得と政府・自治体のデジタル化の状況の予測
図表13-1-6 性別、年齢、所得とワクチン接種の進展の予測
図表13-1-7 性別、年齢、所得と新型コロナウイルス感染への恐怖の予測
図表13-1-8 性別、年齢、所得と生活が経済的に困窮するという不安の予測
図表13-1-9 性別、年齢、所得と所得の予測
図表13-1-10 性別、年齢、所得と日常生活の行動制約の予測
図表13-2-1 産業別でみた変異種の流行状況の予測
図表13-2-2 産業別でみた経済状況の予測
図表13-2-3 産業別でみた医療体制の逼迫の予測
図表13-2-4 産業別でみた新型コロナウイルスの感染状況の予測
図表13-2-5 産業別でみた政府・自治体のデジタル化の状況の予測
図表13-2-6 産業別でみたワクチン接種の進展の予測
図表13-2-7 産業別でみた新型コロナウイルス感染への恐怖の予測
図表13-2-8 産業別でみた生活が経済的に困窮するという不安の予測
図表13-2-9 産業別でみた所得の予測
図表13-2-10 産業別でみた日常生活の行動制約の予測
図表13-3-1 ワクチン接種の進展の予測と日本の状況の予測
図表13-3-2 ワクチン接種の進展の予測と回答者自身の状況の予測
図表14a 政府の政策に対する賛否1
図表14b 政府の政策に対する賛否2
図表14c 政府の政策に対する賛否3
図表14-1-1 意識の変化と政策への賛否1
図表14-1-2 意識の変化と政策への賛否2
図表14-1-3 意識の変化と政策への賛否3
図表14-1-4 意識の変化と政策への賛否4
図表15 職場や所属している会社・経営組織のCSR
図表15-1-1 企業規模別でみたワークライフバランスのとれた職場環境
図表15-1-2 企業規模別でみた女性の雇用・活用
図表15-1-3 企業規模別でみた障碍者の雇用・活用
図表15-1-4 企業規模別でみた高齢者の雇用・活用
図表15-1-5 企業規模別でみた外国人の雇用・活用
図表15-1-6 企業規模別でみた兼業・副業などの多様な働き方の実現
図表15-1-7 企業規模別でみた従業員の職能開発
図表15-1-8 企業規模別でみた社会貢献活動
図表15-1-9 企業規模別でみたリサイクル、省エネ、節電、温室効果ガス削減など
図表15-1-10 企業規模別でみた災害時の事業継続強化
図表15-2-1 産業別でみたワークライフバランスのとれた職場環境
図表15-2-2 産業別でみた女性の雇用・活用
図表15-2-3 産業別でみた障碍者の雇用・活用
図表15-2-4 産業別でみた高齢者の雇用・活用
図表15-2-5 産業別でみた外国人の雇用・活用
図表15-2-6 産業別でみた兼業・副業などの多様な働き方の実現
図表15-2-7 産業別でみた従業員の職能開発
図表15-2-8 産業別でみた社会貢献活動
図表15-2-9 産業別でみたリサイクル、省エネ、節電、温室効果ガス削減など
図表15-2-10 産業別でみた災害時の事業継続強化
図表15-3 ワークライフバランスの重視とテレワークの方針

調査概要

調査方法:インターネット調査(スクリーニング調査・本調査)。回収目標数を10,000サンプルとして、第1回~3回調査参加者に配信し、回収した。
調査対象:第1回~第3回調査の回答者(15,569サンプル)
回収数:9,796件、うち、第3回調査参加者からの回答8,795件(継続回答率:10,523サンプルの84%)、第1回または第2回調査参加者で第3回調査不参加者からの回答1,001件(継続回答率:5,046サンプルの20%)。
調査期間:2021年4月10日(土)~4月25日(日)
調査票:ご要望に応じて提供可

研究体制

大久保敏弘   慶応義塾大学経済学部教授/NIRA総研 上席研究員
加藤究     フューチャー株式会社シニアアーキテクト/NIRA総研上席研究員
神田玲子    NIRA総研理事・研究調査部長
井上敦     NIRA総研研究コーディネーター・研究員
関島梢恵    NIRA総研研究コーディネーター・研究員
安藤航平    慶應義塾大学経済学研究科修士課程在籍

第1部 テレワーク

1. テレワーク利用率

Q4 あなたは以下の時期に通常業務でテレワークを利用していましたか。(ひとつだけ)
2021年4月1週目時点

 全国の就業者の内、テレワークを利用していた人の割合は、2021年4月の1週目時点で16%となった。時系列でみると (図表1a)、新型コロナウイルス感染拡大前の2020年1月では、テレワーク利用率はわずか6%だったが、3月では10%、1回目の緊急事態宣言が出されていた4~5月は25%まで大幅に上昇した。宣言の解除後の6月時点では17%に低下した。これはテレワークに不向きな職種や業種でテレワークの利用をやめたことが一因と考えられる。その後、9月は17%、12月は16%と、6月と同水準で推移した。2回目の緊急事態宣言が出された2021年12月は17%と、12月時点から若干上昇し、3月以降も同水準で推移している。

 1回目の緊急事態宣言でテレワークの利用が急速に広まり、その後、揺り戻しはあったが、新型コロナウイルス感染拡大前と比べると、ある程度テレワークが定着してきている。特に、東京圏(東京都・神奈川県・千葉県・埼玉県)のテレワーク利用率居住地ベースは、2021年4月1週目時点で27%となり、全国平均と比較して11ポイント高い。全国平均との差は、2020年6月以降は安定的に推移している。他方で、2021年1月の2回目の緊急事態宣言時には、1回目の緊急事態宣言時のようなテレワーク利用の伸びはみられなかった。コロナ禍でテレワークが定着をしている一方で、利用率は「頭打ち状態」になっていることがうかがえる。

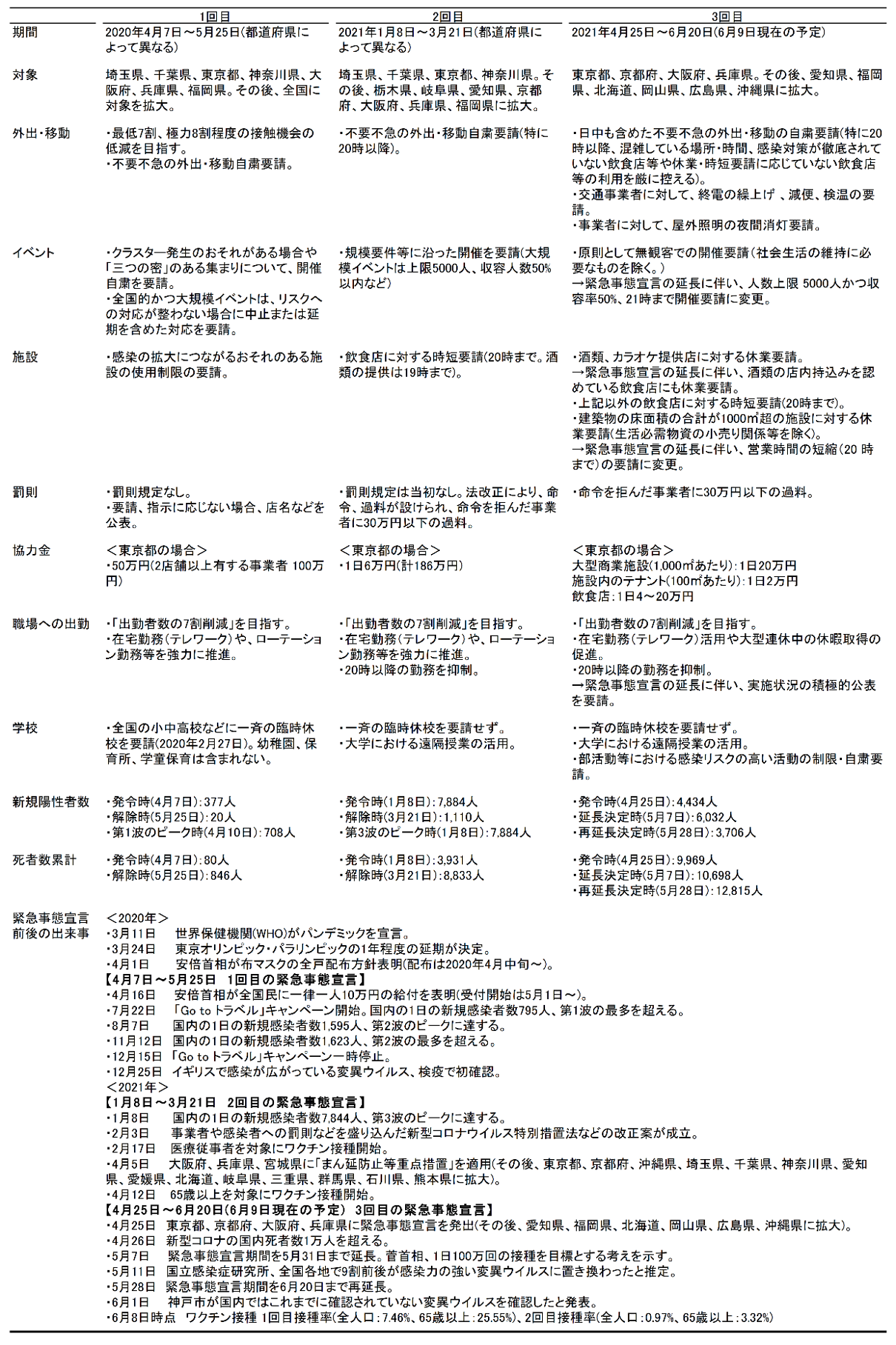
 感染状況の変化からテレワーク利用率を考察すると、国内の新規の感染者数は2020年夏場の第2波以後、11月中旬には第2波のピークを大きく上回る感染者数を記録し、2021年1月上旬に第3のピークに達した。政府は1月8日に、埼玉県、千葉県、東京都、神奈川県を対象に2回目の緊急事態宣言を出し、その後、栃木県、岐阜県、愛知県、京都府、大阪府、兵庫県、福岡県に対象を広げた。緊急事態宣言が出されて以降、感染者数は減少傾向をたどったが、減少ペースが鈍化し、下げ止まりの傾向がみられた。2月7日に栃木県、2月28日に東京圏を除く6府県で緊急事態宣言が解除となり、3月21日に東京圏も解除となった。その後、3月下旬から再び感染者数が増加し始め、第4波に突入した。第4波の新規の感染者数は、5月12日にピークに達し(7,057人)、その後、徐々に減少しているものの、変異種の感染拡大もあり、6月7日現在で1,000人を超えている。

図表1a 全国および東京圏のテレワーク利用率

全国(2020年1月・3月:n=10,516、4~5月・6月:n=12,138、9月・12月:n=10,523)、2021年1~2月・3月・4月:n=9,796
東京圏(2020年1月・3月:n=3,467、4~5月・6月:n=4,049、9月・12月:n=3,514、2021年1~2月・3月・4月:n=3,261)

 こうした状況を受け、政府は4月上旬から、宮城県、埼玉県、千葉県、東京都、神奈川県、愛知県、京都府、大阪府、兵庫県、愛媛県、沖縄県にまん延防止等重点措置を適用し、また4月25日から5月11日まで、東京都、大阪府、兵庫県、京都府の4都府県を対象に3回目の緊急事態宣言を出すことを決定した(注3)。さらに政府は緊急事態宣言を5月31日まで、6月20日までと2回延長するとともに、順次、愛知県、福岡県、北海道、岡山県、広島県、沖縄県に緊急事態宣言を発出した。また、まん延防止等重点措置も、順次、北海道、岐阜県、三重県、群馬県、石川県、熊本県に適用した。テレワークなどによる出勤者7割削減要請など、感染症対策を集中的に行うように呼び掛けている(注4)。なお、1回目から3回目の緊急事態宣言の概要については、図表1bを参照のこと(注5)(注6)

図表1b 緊急事態宣言の概要

1.1. 居住地域別でみたテレワーク利用率

 居住地域別にテレワーク利用率をみると(図表1-1-1)、東京圏(東京都・千葉県・埼玉県・神奈川県)のテレワーク利用率が特に高いことがわかる。2021年4月1週目時点では、東京圏では27%となっているのに対して、京阪神では16%、その他の地域では8%と差が生じている。

 時系列でみると(図表1-1-2)、2021年4月時点の地域間のテレワーク利用率の差は、新型コロナウイルス感染拡大前の2020年1月時点の差よりも大きいことがわかる。コロナショックを契機に、地域間でテレワーク利用の格差が広がっている。

図表1-1-1 居住地域別でみたテレワーク利用率

(注)nは2021年4月時点のサンプルサイズを示している。

図表1-1-2 居住地域別でみたテレワーク利用率の推移

1.2. 居住都道府県別でみたテレワーク利用率

 テレワーク利用率を就業者の居住都道府県別でみると(図表1-2-1)、2021年4月1週目時点で高い順に、東京都31%、神奈川県26%、埼玉県22%、千葉県21%となり、東京圏での利用率が高い。最も高いテレワーク利用率となった2020年4~5月は、東京都43%、神奈川県37%、千葉県33%、埼玉県32%であったことからみると、ピーク時より10%ほどテレワーク利用率が減少した。新型コロナウイルス感染拡大前の2020年1月と比べると、青森県、福井県、島根県を除く、全ての都道府県で、テレワーク利用率が上昇している。

 居住都道府県別のテレワーク利用率の推移を関東地方と近畿地方の都府県でみると(図表1-2-2、1-2-3)、すべての都道府県が対象となった1回目の緊急事態宣言時にはどの都府県もテレワーク利用率を伸ばしているが、一部の都府県が対象となった2回目の緊急事態宣言時にはテレワーク利用率の変化が都府県によって異なる。例えば、関東地方では、2020年12月から2021年1月にかけて、2回目の緊急事態宣言の対象にならなかった群馬県でテレワーク利用率が低下している。茨城県も2回目の緊急事態宣言の対象にはならなかったが、茨城県は県独自の緊急事態宣言を出しており、それがテレワーク利用率の維持、向上に寄与したかもしれない(注7)。また、近畿地方では、2020年12月から2021年1月にかけて、2回目の緊急事態宣言の対象とならなかった滋賀県でテレワーク利用率が低下し、和歌山県では変化がみられない。三重県も2回目の緊急事態宣言の対象にはならなかったが、茨城県と同様、県独自の緊急事態宣言を出しており、それがテレワーク利用率向上に寄与した可能性がある。ただし、都道府県によって、人口構成、産業構造、職業構造、勤務先が都心である人口の割合、通勤圏などが関係している可能性もあり、解釈には留意する必要がある。

図表1-2-1 居住都道府県別でみたテレワーク利用率

(注) nは2021年4月時点のサンプルサイズを示している。軸からグレー、青、点線枠の白の順に積み上がっているのは、2020年1月時点より2020年4~5月時点の利用率が高く、その後、2021年4月時点では減少したことを示す。また、第1層が青になっている県(例:福井県)では、2020年1月時点よりも、2021年4月時点の水準が低くなっていることを、また、第2層が白になっている県(例:秋田県)では、2020年4~5月時点の水準よりも、2021年4月時点の水準が高くなっていることを示す。

図表1-2-2 居住都道府県別でみたテレワーク利用率(関東地方)

(注) 茨城県独自の緊急事態宣言:2021年1月15日~2月23日。市町村独自の緊急事態宣言は省略している。

図表1-2-3 居住都道府県別でみたテレワーク利用率(近畿地方)

(注) 三重県独自の緊急警戒宣言:2020年8月3日~8月31日、2021年1月14日~3月7日

1.3. 東京23区および政令指定都市別(居住地ベース)でみたテレワーク利用率

 テレワーク利用率を東京23区および政令指定都市別(居住地ベース)にみると、都市間でテレワーク利用率に大きな差があることがわかる(図表1-3)。2021年4月1週目時点で、高い順に、川崎市38%、東京23区35%、横浜市29%となり、東京圏の都市が高い傾向がある。これらの都市のテレワーク利用率は、全国平均よりも顕著に高く、川崎市、東京23区は東京圏の平均よりも大幅に高い。他方、低い方をみると、仙台市9%、岡山市8%、新潟市5%、最も低いのは熊本市で2%となった。

 テレワーク利用率の差を時系列でみると、2021年4月時点の都市間のテレワーク利用率の差は、新型コロナウイルス感染拡大前の2020年1月時点よりも大きく、コロナショックを契機に広まったことがわかる。

 また、テレワークの定着にも大きな違いがある。1回目の緊急事態宣言時である2020年4~5月にテレワーク利用率が上昇した後の低下幅に注目すると、神戸市、福岡市、熊本市は特に低下幅が大きく、テレワークの定着に課題があることがうかがえる。

図表1-3 東京23区および政令指定都市別でみたテレワーク利用率

(注) nは2021年4月時点のサンプルサイズを示している。

1.4. 勤務地でみた都道府県別のテレワーク利用率

 テレワーク利用率を就業者の勤務先都道府県別でみると(図表1-4)、ほとんどの都道府県で、居住都道県別でみた結果(図表1-2-1)と大きな違いはみられなかった。しかし、東京都および大阪府については、勤務地ベースでみた方が、居住地ベースでみるよりも、利用率がやや高くなる。これは、神奈川県や埼玉県、千葉県の人が勤務する、東京都に立地する企業の方が、居住する県の企業よりテレワークを利用していることを示している。また、大阪府のテレワーク利用率も、東京都ほど顕著ではないものの、同様の傾向がみられる。例えば、兵庫県の人が勤務する大阪府の企業の方が、兵庫県に立地する企業より相対的にテレワークを利用している。

図表1-4 勤務地でみた都道府県別テレワーク利用率

(注) nは2021年4月時点のサンプルサイズを示している。

1.5. 性別でみたテレワーク利用率

 テレワーク利用率を性別にみると(図表1-5-1)、2021年4月1週目時点で、男性19%、女性12%となった。

 時系列でみると(図表1-5-2)、全ての調査時点で男性は女性よりテレワーク利用率が高く、2020年6月以降の差は6~7%ポイントほどで固定化している。新型コロナウイルス感染拡大前の2020年1月から2021年4月1週目までの上昇分は、男性はプラス12%ポイントと、女性のプラス8%ポイントよりも大きく、伸び幅にも男女差がみられる。

 また、居住地域別、性別にテレワーク利用率をみると(図表1-5-3、1-5-4)、性別の差は東京圏、京阪神で8%ポイント、その他の地域で4%ポイント生じている。性別による差は、居住地域別にみても明らかに存在する。

図表1-5-1 性別でみたテレワーク利用率

(注) nは2021年4月時点のサンプルサイズを示している。

図表1-5-2 性別でみたテレワーク利用率の推移

図表1-5-3 居住地域別、性別でみたテレワーク利用率

(注) nは2021年4月時点のサンプルサイズを示している。

図表1-5-4 居住地域別、性別でみたテレワーク利用率の推移

1.6. 年齢階層別でみたテレワーク利用率

 テレワーク利用率を年齢階層別にみると(図表1-6-1)、2021年4月1週目時点で、「65歳以上」以外の年齢階層は16~17%となった。また、「65歳以上」は9%であった。

 時系列でみると(図表1-6-2)、「65歳以上」はその他の年齢階層に比べて、テレワークの利用の上昇はみられず、2020年6月以降、低い水準で推移している。「65歳以上」以外の年齢階層のテレワーク利用率は、ほぼ同じような変化をたどっているが、2回目の緊急事態宣言が出された2021年1~2月は、「10~20代」以外の年齢階層で上昇し、「10~20代」ではほとんど変化がなかった。

 居住地域別、年齢階層別にテレワーク利用率をみると(図表1-6-3)、東京圏、その他の地域では、65歳以上の利用率が他の年齢階層に比べて低く、64歳以下では年齢階層別でそれほど大きな差異はみられない。京阪神では、最も高いのが30代となり、65歳以上と10~20代で利用率が低い結果となった。

図表1-6-1 年齢階層別でみたテレワーク利用率

(注) nは2021年4月時点のサンプルサイズを示している。

図表1-6-2 年齢階層別でみたテレワーク利用率の推移

図表1-6-3 居住地域別、年齢階層別でみたテレワーク利用率

(注) nは2021年4月時点のサンプルサイズを示している。

1.7. 就業形態別でみたテレワーク利用率8

 テレワーク利用率を就業形態別にみると(図表1-7-1)、2021年4月1週目時点で、「会社などの役員」25%が最も高く、次いで「正規職員」22%となった。他方、低い方をみると、「自営業主(従業員あり)」10%、「非正規職員」7%となった。

 時系列でみると(図表1-7-2)、「会社などの役員」、「正規職員」は、初期の新型コロナウイルス感染拡大、1回目の緊急事態宣言を契機にテレワークの導入が一気に進んだ。緊急事態宣言解除後にテレワーク利用率は低下したが、その後は20~30%の水準で推移し、定着していると考えられる。一方、「非正規職員」、「自営業主(従業員あり)」、「自営業主(従業員なし)」、「自家営業の手伝い・内職」は、テレワーク利用率が低く、15%以下で推移している。「非正規職員」は1回目の緊急事態宣言時にテレワーク利用率が上昇したが、2回目の緊急事態宣言時には伸びていない。「自営業主(従業員あり)」は2020年6月以降、テレワーク利用率が低下傾向にあり、2021年4月時点では、新型コロナウイルス感染拡大前の2020年1月時点よりも低い。「自営業主(従業員なし)」、「自家営業の手伝い・内職」は1回目の緊急事態宣言時のテレワーク利用率よりも2021年4月1週目時点のテレワーク利用率が高く、テレワークが定着しているものと思われる。

 居住地域別、就業形態別でテレワーク利用率をみると(図表1-7-3)、いずれの就業形態においても、東京圏の利用率が最も高く、次いで、京阪神、その他の地域の順となっている。なかでも、正規職員のテレワーク利用率は、東京圏で37%、京阪神で22%、その他の地域で11%と地域間の差が大きく、非正規職員は東京圏で12%、京阪神で7%、その他の地域で3%と地域間の差が比較的小さい。

図表1-7-1 就業形態別でみたテレワーク利用率

(注) nは2021年4月時点のサンプルサイズを示している。

図表1-7-2 就業形態別でみたテレワーク利用率の推移

図表1-7-3 居住地域別、就業形態別でみたテレワーク利用率

(注) nは2021年4月時点のサンプルサイズを示している。

1.8. 所得階層別でみたテレワーク利用率

 テレワーク利用率を所得階層別にみると(図表1-8-1)、所得階層が高くなるほど高くなる。2021年4月1週目時点のテレワーク利用率は、年収300万円未満の所得階層は10%を下回る一方で、年収800万円以上では30%を上回り、大きな差が生じている。

 時系列でみると(図表1-8-2)、2021年4月時点の所得階層間のテレワーク利用率の差は、新型コロナウイルス感染拡大前の2020年1月時点の差よりも大きいことがわかる。コロナショックを契機に、所得階層間でテレワーク利用の格差が広がっている。この傾向は、東京圏、京阪神、その他の地域でも共通してみられる。(図表1-8-3~1-8-5)

図表1-8-1 所得階層別でみたテレワーク利用率

(注) nは2021年4月時点のサンプルサイズを示している。

図表1-8-2 所得階層別でみたテレワーク利用率の推移

図表1-8-3 居住地域別、所得階層別でみたテレワーク利用率(東京圏)

(注) nは2021年4月時点のサンプルサイズを示している。

図表1-8-4 居住地域別、所得階層別でみたテレワーク利用率(京阪神)

(注) nは2021年4月時点のサンプルサイズを示している。

図表1-8-5 居住地域別、所得階層別でみたテレワーク利用率(その他の地域)

1.9. 学歴別でみたテレワーク利用率

 テレワーク利用率を学歴別でみると(図表1-9-1)、学歴が高いほど、テレワークの利用率が高い。2021年4月1週目時点のテレワーク利用率は、高等学校卒では8%であるのに対して、大学学部卒21%、大学院卒27~32%となる。

 時系列でみると(図表1-9-2)、2021年4月時点の学歴間のテレワーク利用率の差は、新型コロナウイルス感染拡大前の2020年1月時点の差よりも大きいことがわかる。コロナショックを契機に、学歴間でテレワーク利用の格差が広がっている。

図表1-9-1 学歴別でみたテレワーク利用率

(注) nは2021年4月時点のサンプルサイズを示している。

図表1-9-2 学歴別でみたテレワーク利用率の推移

1.10. 産業別でみたテレワーク利用率

 テレワーク利用率を産業別にみると(図表1-10-1)、2021年4月1週目時点で、高い順に、「通信情報業」44%、「情報サービス・調査業」43%、「金融・保険業」25%、「製造業」22%となった。他方、低い方をみると、「運輸業」8%、最も低いのは「医療・福祉」、「飲食業、宿泊業」でともに4%となった。

 時系列でみると(図表1-10-2)、テレワーク利用率が高い水準で推移している産業として、「通信情報業」、「金融・保険業」、「製造業」などが挙げられる。特に、「通信情報業」は他の産業と比べて著しく高い。これらの産業では、初期の新型コロナウイルス感染拡大、1回目の緊急事態宣言を契機にテレワークの導入が一気に進み、その後も定着していると考えられる。一方で、1回目の緊急事態宣言時にはテレワーク利用率が上昇したものの、2020年6月以降の低下が大きい産業として、「電気・ガス・水道・熱供給業」、「公務」「卸売・小売業」などがあげられる。2回目の緊急事態宣言が出された2021年1~2月以降でも、「電気・ガス・水道・熱供給業」、「公務」では、テレワーク利用率が上昇するものの、緊急事態宣言解除後にテレワーク利用率が低下している。特に、「公務」ではこの傾向が顕著である。これらの産業では、テレワークは実施可能なものの、定着させることが大きな課題となっているものと思われる。「飲食業・宿泊業」、「医療・福祉」では、テレワーク利用率の水準は低く、5%前後で推移している。

図表1-10-1 産業別でみたテレワーク利用率

(注) nは2021年4月時点のサンプルサイズを示している。

図表1-10-2 産業別(抜粋)でみたテレワーク利用率の推移

1.11. 企業規模別でみたテレワーク利用率

 テレワーク利用率を企業規模別にみると(図表1-11-1)、テレワーク利用率は企業規模が大きくなるにつれ、高くなる傾向がある。2021年4月1週目時点で最も高いのは、従業員が500人以上の会社・事業に就業する者であり、28%となった。コロナ禍以前の2020年1月からの伸びに注目すると、企業規模が大きくなるにつれて対1月比でみた伸び率も大きく、特に500人以上の大企業はコロナ禍で大きく利用を伸ばしている。

 時系列でみると(図表1-11-2)、テレワーク利用率は、500人以上の企業規模で最も高い水準で推移し、5~29人の企業規模が最も低い水準で推移しており、順位に大きな変化はみられない。企業規模によるテレワーク利用率の格差は依然として存在する。2回目の緊急事態宣言が出された2021年1~2月時点のテレワーク利用率の伸びは、官公庁、大企業で大きい。これらの組織は、政府の政策に反応しやすく、政策的要請に協力的であることがわかる。しかし、緊急事態宣言解除後の4月1週目時点では、テレワーク利用率が低下しており、テレワークの定着が課題となっている。

図表1-11-1 企業規模別でみたテレワーク利用率

(注) nは2021年4月時点のサンプルサイズを示している。

図表1-11-2 企業規模別でみたテレワーク利用率の推移

1.12. 企業側からみたテレワークの実施

Q9. 新型コロナ下で、あなたの職場や所属している会社・経営組織では、以下のことを実施していますか。今後の状況や見通しも含めて、お答えください。(それぞれひとつずつ)

1. 実施した
2. 実施予定であるが実施していない
3. 実施していないし、予定もない

(8)全社的なテレワークの実施

 ここでは、Q9(8)「全社的なテレワークの実施」の回答結果を用いて、テレワークの実施状況を企業側の観点から分析する。企業の動向を確認するため、以下では、企業に勤めているサンプル(「正規職員」、「非正規職員」、「会社の役員など」)に限定した結果を報告する。集計結果の解釈は、回答者が異なる企業に勤めていることを仮定している。

 分析の結果、2021年4月1週目時点で、全社的なテレワークを実施した割合は、全国平均で18%であった(図表1-12)。勤務先が東京都のサンプルに限定すると、同割合が33%となり、全国平均を大きく上回っている。テレワーク利用の地域差は、企業側の取り組みからも確認できる。企業規模別にみると、企業規模が大きいほど、全社的なテレワークを実施した割合が高い。特に、500人以上の規模とそれ以下の間に大きな差がみられた。

図表1-12 企業側からみたテレワークの実施

(注) nは2021年4月時点のサンプルサイズを示している。

1.13. 職業別でみたテレワーク利用率

 テレワーク利用率を職業別にみると(図表1-13-1)、2021年4月1週目時点では、高い職業から順に、「管理的職業従事者」31%、「専門的・技術的職業従事者」21%、「事務従事者」19%であった。他方、低い方をみると、「その他の職業従事者」7%、「販売従事者」6%、「サービス職業従事者」5%となった。なお、「その他の職業従事者」には、保安、農林漁業、生産工程、輸送・機械運転、建設・採掘、運搬・清掃・包装等、分類不能の職業に従事する者が含まれている。

 時系列でみると(図表1-13-2)、1回目の緊急事態宣言が出された2020年4~5月にテレワーク利用率が大きく上昇した、「管理的職業従事者」、「専門的・技術的職業従事者」、「事務従事者」は、6月以降、低下した。ただし、新型コロナウイルス感染拡大前の2020年1月と比較して、2021年4月時点では12~17%ポイント程度高い。一方、現場での対面サービスの提供や作業が主の職業では1回目の緊急事態宣言時の2020年4~5月に若干テレワーク利用率が上昇しているが、その後のテレワーク利用率は5~10%と低く、大きな変化がみられない。

 さらに細かい職業分類でテレワーク利用率をみると(図表1-13-3)、2021年4月1週目時点では、高い職業から順に、「情報処理・通信等技術者」53%、「研究者」39%、「著述家、記者、編集者」38%であった。他方、低い方をみると、「飲食物調理、接客従事者」、「輸送・機械運転従事者」、「運搬・清掃・包装等従事者」、「居住施設・ビル等管理人」でいずれも2%となった。

 時系列でみると(図表1-13-4)、1回目の緊急事態宣言が出された2020年4~5月にテレワーク利用率が大きく上昇した、「情報処理・通信等技術者」、「研究者」、「著述家、記者、編集者」は、6月以降、低下した。ただし、新型コロナウイルス感染拡大前の2020年1月と比較して、2021年4月時点では20~40%ポイント程度高い。「情報処理・通信等技術者」は2回目の緊急事態宣言が出された2021年1~2月にもテレワーク利用率を伸ばしている。これは同職業がテレワークに向いていること、緊急事態宣言が出された都市部に居住や勤務先が集中していることが関係していると考えられる。一方、「教員」は1回目の緊急事態宣言時にテレワーク利用率が大きく上昇したが、その後、低下傾向が続いている。2回目の緊急事態宣言時には変化がみられない。「法務従事者」のテレワーク利用率は2020年1月から2021年4月まで変動はあるが、20%前後で推移しており、新型コロナウイルス感染拡大以前から、テレワークがある程度浸透していたと思われる。「飲食物調理、接客従事者」、「家庭生活支援・介護サービス職業従事者」は、一貫して、テレワーク利用率が低く、大きな変化がない。

 さらに、居住地域別、職業別でテレワーク利用率をみると(図表1-13-5~1-13-10)、「管理的職業従事者」と「専門的・技術的職業従事者」および「事務従事者」のテレワーク利用率の差は、京阪神で最も大きく17%ポイントの差がある。一方で、東京圏では12%ポイントの差、その他の地域では7%ポイントの差となっている。この結果からは、京阪神でテレワークを広めるうえで、特に「専門的・技術的職業従事者」や「事務従事者」のテレワーク利用の障壁を明らかにし、取り除くことが重要と考えられる。「販売従事者」、「サービス職業従事者」、「その他の職業従事者」は、どの地域でも他の職業と比較して低迷しており、1回目の緊急事態宣言時である2020年4~5月におけるテレワーク利用率の変化も小さい。

図表1-13-1 職業別(大分類)でみたテレワーク利用率

(注) nは2021年4月時点のサンプルサイズを示している。

図表1-13-2 職業別(大分類)でみたテレワーク利用率の推移

図表1-13-3 職業別(中分類)でみたテレワーク利用率

(注) nは2021年4月時点のサンプルサイズを示している。

図表1-13-4 職業別(中分類)でみたテレワーク利用率の推移

図表1-13-5 居住地域別、職業別でみたテレワーク利用率(東京圏)

(注) nは2021年4月時点のサンプルサイズを示している。

図表1-13-6 居住地域別、職業別でみたテレワーク利用率の推移(東京圏)

図表1-13-7 居住地域別、職業別でみたテレワーク利用率(京阪神)

(注) nは2021年4月時点のサンプルサイズを示している。

図表1-13-8 居住地域別、職業別でみたテレワーク利用率(京阪神)

図表1-13-9 居住地域別、職業別でみたテレワーク利用率(その他の地域)

(注) nは2021年4月時点のサンプルサイズを示している。

図表1-13-10 居住地域別、職業別でみたテレワーク利用率の推移(その他の地域)

1.14. 産業別、職業別でみたテレワーク利用率

 テレワーク利用率を産業別(抜粋)、職業別にみると(図表1-14)、同じ産業でも職業によって、テレワーク利用率が大きく異なる産業があることがわかる。例えば、「製造業」では、「管理的職業従事者」のテレワーク利用率は40%である一方で、「その他の職業従事者」のテレワーク利用率は4%である(注9)。また、「情報通信業」では、「管理的職業従事者」のテレワーク利用率は54%である一方で、「サービス職業従事者」のテレワーク利用率は19%である。テレワークでできる仕事は産業内で一定ではなく、職業によって違いがあることがわかる。この結果からは、テレワーク利用を広めるうえでは、産業間の違いだけでなく、職業の違いを踏まえたきめ細かな対応が求められよう。一方、「医療・福祉」は職業によるテレワーク利用率の違いがあまりみられず、「管理的職業自従事者」など、現場でのサービス提供が求められる職業以外の職業でもテレワークの利用率が低い。テレワークの導入が産業全体で遅れていることがうかがえる。

図表1-14 産業別(抜粋)、職業別にみたテレワーク利用率(2021年4月時点)

(注)産業別・職業別の2021年4月時点のテレワーク利用率(%)。サンプルサイズが30以下のセルを「-」としている。

1.15. ICTスキル別でみたテレワーク利用率

 就業者のICTスキル別注10でテレワーク利用率をみる。ここでは、ICTスキルを初級程度(簡単な日常業務にコンピュータを使う程度)、中級程度(表計算、データベース管理などにコンピュータを使う程度)、上級程度(ソフトウェア開発やプログラミング、ネットワークの管理などを行える程度)に区分する。

 その結果、ICTスキルが高いほど、テレワーク利用率が高い傾向がみられることがわかる(図表1-15-1、1-15-2)。2021年4月1週目時点の利用率は、初級程度では10%であるが、上級程度では39%となる。これは、ICT技術が必要とされる業務ほど、テレワークでの勤務が浸透していることを示している。また、上級程度のスキルをもつ人は、ICT関連の職種についている人が多く、それがテレワーク利用率に反映されている可能性がある。なお、仕事のうえでコンピュータを使う必要がない人のテレワーク利用率は低い。

図表1-15-1 ICTスキル別でみたテレワーク利用率

(注) nは2021年4月時点のサンプルサイズを示している。

図表1-15-2 ICTスキル別でみたテレワーク利用率の推移

1.16. 家族構成別でみたテレワーク利用率

 家族構成別にテレワーク利用率をみると(図表1-16-1)、2021年4月1週目時点で、未成年の子どもと同居している場合は20%、同居人がいない場合は17%となった。配偶者と同居しているが、子どもとは同居していない場合は15%と、未成年の子どもがいる場合よりもテレワーク利用率が低い。祖父母と同居している場合には13%となり、やや低い。また孫と同居している場合、2021年4月1週目時点のテレワーク利用率は、2020年1月時点よりも低い。

 時系列でみると(図表1-16-2)、2021年4月時点の家族構成別のテレワーク利用率の差は、新型コロナウイルス感染拡大前の2020年1月時点の差よりも大きい。コロナショックを契機にテレワーク利用率が高まっているが、その変化は家族構成よって大きく異なっていることがうかがえる。

図表1-16-1 家族構成別でみたテレワーク利用率

(注) nは2021年4月時点のサンプルサイズを示している。

図表1-16-2 家族構成別でみたテレワーク利用率の推移

1.17. 通勤手段別でみたテレワーク利用率

 通勤手段別にテレワーク利用率をみると(図表1-17-1、1-17-2)、鉄道やバスなどの公共交通機関を利用している人のテレワーク利用率が最も高く、2021年4月1週目時点で28%となった。他方、自動車・バイク・自転車や徒歩の人が2021年4月1週目時点でそれぞれ7~9%の利用率であった。他方、通勤する必要がない人は推移をみても大きな変化はなく、一定の利用率を保持している。

図表1-17-1 通勤手段別でみたテレワーク利用率

(注) nは2021年4月時点のサンプルサイズを示している。

図表1-17-2 通勤手段別でみたテレワーク利用率の推移

1.18. 通勤時間別でみたテレワーク利用率

 通勤時間別にテレワーク利用率をみると(図表1-18-1、1-18-2)、通勤時間が長いほど、テレワーク利用率が高くなる傾向がみられた。2021年4月1週目時点では、通勤時間片道61~80分で利用率は34%となり最も高い。これは通勤時間がある程度長くなるほど、テレワーク利用による通勤時間の削減のメリットが大きいことによると考えられる。

 さらに、東京圏(東京都・千葉県・埼玉県・神奈川県)の居住者について、テレワーク利用率をみると(図表1-18-3、1-18-4)、全国同様、通勤時間が長くなるほどテレワーク利用率が高くなる傾向があり、特に、通勤時間が81分以上のカテゴリーでは38%となった。

図表1-18-1 通勤時間別でみたテレワーク利用率

(注) nは2021年4月時点のサンプルサイズを示している。

図表1-18-2 通勤時間別でみたテレワーク利用率の推移

図表1-18-3 通勤時間別でみたテレワーク利用率(東京圏の居住者のみ)

(注) nは2021年4月時点のサンプルサイズを示している。

図表1-18-4 通勤時間別でみたテレワーク利用率の推移(東京圏の居住者のみ)

2. テレワークの利用頻度と時間

 本調査では、テレワークの利用頻度やテレワークによる労働時間の推移について調べた。通常の職場での勤務とテレワーク勤務の頻度をみると、緊急事態宣言中は出社頻度が減るが、宣言が解除されると出社に戻る動きがみられた。テレワークの利用頻度は、2020年9月以降、2021年4月にかけて緩やかに増加している。テレワーク利用者が、テレワークで働いた労働時間は2020年9月以降、安定的に推移している。2021年4月時点でテレワークを利用した日の1日平均は7.4時間、1週間のテレワーク勤務平均時間は22時間となった。また、新型コロナウイルスの感染拡大前および初期からテレワークを実施している人は、労働時間に占めるテレワークによる勤務時間の割合が高く、テレワークによる労働の比重が大きいことが確認された。

2.1. 通常の職場での勤務とテレワークによる勤務の頻度

Q5. あなたは以下の時期に、通常の職場に出勤しての勤務とテレワーク勤務を、どのぐらいの頻度で行いましたか。なお「通常の職場に出勤しての業務」には「自営業など通常の職場と自宅が同じ場合」も含みます。

 通常の職場で勤務している人の出社頻度をみると、2021年4月時点で、「週5日以上」の割合は64%、週2~4日が28%、週1日以下が7%となった(図表2-1-1)。2020年12月から2回目の緊急事態宣言が出された2021年1~2月にかけて出社頻度が若干減少したが、その後、増加に転じ、4月時点で2回目の緊急事態宣言前の2020年12月時点の頻度に戻っている。

 この動きは、1回目の緊急事態宣言が解除された直後の2020年6月以降の変化と類似している。緊急事態宣言中は出社制限の要請がかかるが、宣言が解除されると出社に戻る動きがみてとれる。それでも、新型コロナウイルス感染拡大前の2020年1月時点と比較すると、出社頻度が「週5日以上」の割合は11%ポイント減少し、その分、週4~週1日以下の割合が増加し、出社の頻度は減少している。

 次に、テレワーク利用者に限定して、出社頻度をみると(図表2-1-2)、2020年1月から1回目の緊急事態宣言が解除された6月にかけて出社頻度が大幅に減少している。その後、12月にかけて出社頻度が増加し、2回目の緊急事態宣言が発出された2021年1~2月にかけて、再び、出社頻度が減っている。緊急事態宣言解除後の4月にかけては、出社頻度は緩やかに増えている。テレワーク利用者は図表2-1-1で確認した通常の職場で勤務している人全体よりも、緊急事態宣言前後の変化が大きく、社会の状況にあわせて、出社とテレワークを組み合わせていることがわかる。

 また、テレワーク利用者のテレワーク利用頻度をみると、2021年4月1週目で、「週5以上」の割合は23%、週2~4日が56%、週1日以下が20%となった(図表2-1-3)。1回目の緊急事態宣言が解除された直後の2020年6月から9月にかけてテレワークの利用頻度が低下したが、その後は、2021年4月にかけて緩やかに増加している。勤務先が東京圏の人に限定しても同様の傾向がみられる(図表2-1-4)。

 2020年6月以降、テレワークの利用率に大きな変化はないが、テレワーク利用者の出社頻度は緊急事態宣言に応じて変化がある。テレワークの利用頻度は週3日以上がわずかに増加傾向にある。この結果からは、全体としては、社会の状況にあわせて、職場での勤務とテレワークとのベストミックスを模索しながら、徐々にテレワークの比率を増やしていると思われる。

図表2-1-1 通常の職場で勤務している人の出社頻度

図表2-1-2 テレワーク利用者の出社頻度

図表2-1-3 テレワーク利用者のテレワーク利用頻度

図表2-1-4 勤務先が東京圏のテレワーク利用者の利用頻度

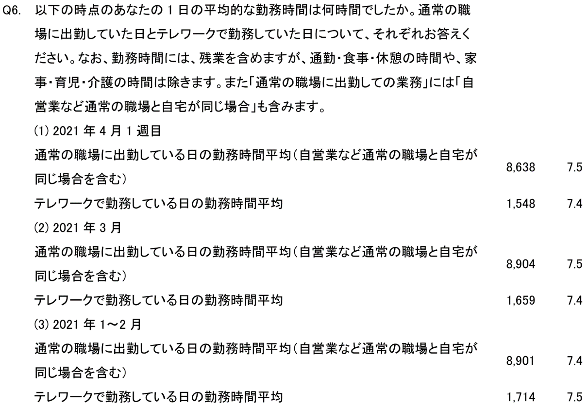
2.2. 通常の職場とテレワークでの勤務時間

Q6. あなたの1日の平均的な勤務時間は何時間でしたか。通常の職場に出勤していた日とテレワークで勤務していた日について、それぞれお答えください。なお、勤務時間には、残業を含めますが、通勤・食事・休憩の時間や、家事・育児・介護の時間は除きます。

 テレワークを利用している人について、通常の職場での出勤日と、テレワーク勤務日の平均的な労働時間の変化をみると(図表2-2-1)、2020年1月から6月にかけては、職場での労働時間が減り、テレワークによる労働時間が増えている。9月以降は、職場での1日の平均労働時間が6時間強で推移し、テレワークによる1日の平均労働時間は7時間強で推移している。テレワークによる1日の平均労働時間は、新型コロナウイルス感染拡大前の2020年1月と比べて2時間程度増えている。

 次に、通常の職場とテレワーク勤務の1週間あたりの労働時間をみると(図表2-2-2)注11、テレワーク利用者の総労働時間は大きな変化はなく、2020年1月から6月にかけては、職場での労働時間が減り、テレワークによる労働時間が増えている。9月以降は職場での1週間の平均労働時間は17~18時間、テレワークで1週間の平均労働時間は21~22時間で安定している。

 さらに、第1回から第4回の調査にすべて参加した人で、テレワークを利用している人に限定して、通常の職場とテレワーク勤務の1週間あたりの労働時間をテレワーク利用開始時期別にみると、利用開始時期が2020年4~5月以降は1週間の平均労働時間に占めるテレワークによる勤務時間はおよそ半分である。一方、利用開始時期が2020年3月以前の人は労働時間に占めるテレワークによる勤務時間はおよそ2/3である(図表2-2-3、2-2-4)。テレワークの利用経験が長い人ほど、テレワークによる労働の比重が大きいことがわかる。さらに、利用開始時期が2020年3月以前の人は、新型コロナウイルス感染拡大前である2020年1月では、労働時間に占めるテレワークによる勤務時間はおよそ1/3であり、コロナ禍前からテレワークによる労働の比重が大きかったわけではないことは注目に値する。テレワーク経験があることで、コロナ禍において、テレワークによる労働に円滑に切り替えることができたものと考えられる。

図表2-2-1 テレワークを利用している人の職場とテレワークによる勤務時間の変化(1日平均)

図表2-2-2 テレワークを利用している人の職場とテレワークによる勤務時間の変化(1週間平均)

図表2-2-3 テレワークを利用している人の職場とテレワークによる勤務時間の変化(テレワークの利用開始時期:2020年4~5月以降)

(注) 第1回から第4回の調査にすべて参加したサンプルに限定して集計している。

図表2-2-4 テレワークを利用している人の職場とテレワークによる勤務時間の変化(テレワークの利用開始時期:2020年3月以前)

(注) 第1回から第4回の調査にすべて参加したサンプルに限定して集計している。

3. テレワーク利用者の仕事の効率の変化

 テレワークによる勤務が推進されるなか、テレワーク利用者はテレワークによって仕事の効率はどう変わったと認識しているのだろうか。分析の結果、2020年3月から12月にかけては、通常通り勤務していた場合と同様の成果が達成できているという認識をもつテレワーク利用者の割合が増え、2020年12月から2021年4月にかけてはその状態が維持されていることがわかった。さらに、ICTを利用することで、仕事効率の大幅な悪化を防いでいることが示唆された。また、テレワーク利用者の仕事の効率性は産業間で違いがあり、情報通信業では特に効率性が高いことが確認された。

3.1. テレワーク利用者の仕事の効率の変化

Q8. 新型コロナウイルスの感染拡大の出来事がなく、4月1週目に通常通りの勤務をしていた場合を想像してください。通常通りの勤務に比べて、時間あたりの仕事のパフォーマンス(仕事の効率)はどのように変化したと思いますか。通常通り勤務していた場合の仕事の成果を100とした場合の数字でお答えください。たとえば、仕事のパフォーマンスが1.3倍になれば「130」、半分になれば「50」となります。上限を「200」としてお答えください。

 2021年4月時点のテレワーク利用者の仕事効率は、平均で87、通常勤務と変わらない100と回答した人の割合は39%となった。

 過去のテレワーク利用者の回答結果の分布をみると、2020年3月、6月、12月と、100未満を回答した人の割合は徐々に減少したが、その後、12月から2021年4月にかけては、ほとんど変化が見られないことがわかる(図表3-1-1~3-1-3)。平均値は2020年3月時点で78、6月時点で83、12月時点で88である。

 この結果からは、2020年3月から12月にかけては、通常通り勤務していた場合と同様の成果がテレワーク勤務で達成できているという認識をもつ人の割合が増え、2020年12月から2021年4月にかけてはその状態が維持されていることがわかる。第2章「通常の職場での勤務とテレワークによる勤務の頻度」でみたように、テレワークと職場での仕事をうまく組み合わせることや、個々の就業者のテレワークの経験やノウハウが蓄積することで、テレワークによる仕事が効率化していることが考えられる。同時に、2020年12月から2021年4月にかけてテレワークによる仕事の効率性に大きな変化がみられないことからは、経験やノウハウだけでさらに効率性を改善させるのが難しい状況が生まれている可能性がうかがえる。次節で確認するように、テレワークによるコミュニケーションの質、量を補完するICTを積極的に駆使するなど、これまで以上にテクノロジーをうまく活用していく必要があると思われる。

図表3-1-1 テレワーク利用者の仕事の効率の変化(2020年3月、6月)

(3月:n=1,030、6月:n=2,122)

図表3-1-2 テレワーク利用者の仕事の効率の変化(2020年6月、12月)

(6月:n=2,122、12月:n=1,647)

図表3-1-3 テレワーク利用者の仕事の効率の変化(2020年12月、2021年4月)

(2020年12月:n=1,647、2021年4月:n=1,548)

3.2. ICT利用別でみたテレワーク利用者の仕事の効率の変化

 テレワークによる仕事の効率を上げていくためには、ICTを駆使して、遠隔でのコミュニケーションを円滑にしたり、セキュリティを強化しリモートからの情報アクセスを可能にするなど、ICT環境の整備が不可欠である。ここでは、テレワーク利用者の仕事の効率性に対する認識とICT利用がどう関係しているかを確認する。

 図表3-2は、2021年4月時点でテレワークを利用している人に限定して、ICTツール利用別に、Q8の回答結果の分布を示したものである(注12)。その結果、ICTツールを利用している人は、ICTツールを利用していない人に比べて、回答のばらつきが小さく、100を中心に70から120に集まっており、0から50と回答した人の割合が比較的小さい。一方、ICTツールを利用していない人は、100と回答した人の割合は、ICTツールを利用している人よりも高いが、0から50と回答した人の割合も大きい。平均するとICTツールを利用している人は88、そうではない人は82となり、ICTツールを利用している人の方が仕事の効率性に対する認識がやや高い結果となった。この結果からは、テレワークを利用している人がICTを活用することで、大幅な仕事の効率の悪化を防ぐことに寄与している可能性がある。一方で、テレワークでICTツールを利用できない状況にあると、仕事の効率性が大幅に悪化する可能性が示唆される。

図表3-2 ICT利用別でみたテレワーク利用者の仕事の効率の変化(2021年4月)

(ICTツールを利用していない:n=234、ICTツールを利用している:n=1,314)

3.3. 産業別でみたテレワーク利用者の仕事の効率の変化

 2021年4月時点のテレワーク利用者の仕事の効率の変化を産業別(テレワークを利用しているサンプルが比較的多い産業を抽出)にみると(図表3-3)、産業間で仕事の効率性に違いがあることがわかる。効率性の平均値が最も高いのは、情報通信業で92となった。分布をみると、情報通信業は他の産業に比べて、100と回答した人の割合が高く、テレワーク利用者の多くが通常勤務と変わらない効率性を維持している。他方、鉱業・建設業のテレワーク利用者の効率性の平均は80、金融・保険業は81と比較的低い。分布をみると、100付近の密度が小さく、50付近の密度が大きくなっている。卸売・小売業の平均値は88と、情報通信産業と鉱業・建設業および金融・保険業の中間に位置する。100付近の密度が大きく、効率性50付近の密度は小さい。

 テレワークをしても効率性が落ちにくい人だけがテレワークを利用しているというバイアスの影響に留意する必要があるが、テレワーク利用者の仕事の効率性が産業別で違う理由として、テレワークに向いている仕事が多いか否かが産業によって異なることがまず考えられる。同調査の第1回、第2回調査の報告書で示しているように、テレワークが自分の仕事に向いていないと回答している人の割合は、情報通信業で低く、金融・保険業で高く、ここでのテレワーク利用者の効率性の結果と整合的である(注13)。一方で、鉱業・建設業と卸売・小売業では、テレワークが自分の仕事に向いていないと回答している人の割合は鉱業・建設業の方が低いが、テレワーク利用者の効率性は卸売・小売業の方が高い。テレワークには不向きな仕事でも、テレワークにより効率性を大きく落とさずに生産活動を維持する工夫が、卸売・小売業などの産業で積極的に行われている可能性がある。

図表3-3 産業別でみたテレワーク利用者の仕事の効率の変化(2021年4月)

(鉱業・建設業:n=102、卸売・小売業:n=123、金融・保険業:n=102、情報通信業:n=323)

4. テレワークの利用場所

4.1. テレワークの利用場所

Q8. テレワークを通常どこで行っていましたか。テレワークを利用していなかった場合は、仮にテレワークを利用することになった場合、実際利用しそうな場所はどこですか。主なものを最大5つまでお答えください。

 
テレワークを継続的に利用するかどうかは、テレワークの利用場所の環境にも左右されると考えられる。仕事に集中できない環境であると、感染症対策のために一時的にテレワークを利用したとしても、仕事の効率を高めるために、職場での勤務に戻る人もいるだろう。あるいは、居住地域にサテライトオフィスが充実していれば、自宅が仕事に集中できない環境であっても職場には行かず、サテライトオフィスの利用を優先することもあるだろう。本調査では、テレワークの利用の障害として、テレワーク利用場所がどう関係しているかを調べるために、テレワークの利用場所について調べた。

 図表4-1は、Q8の回答をテレワーク利用別に集計したものである。テレワーク利用者の結果をみると、最も回答割合が高かった項目は、「自宅の書斎・自身の部屋」 69%、次いで、「書斎・自身の部屋以外の自宅のスペース」28%となった。テレワーク利用者の多くの人が自宅をテレワーク利用場所として活用していることがわかる。一方、「会社(あるいは会社契約)のサテライトオフィス」は4%、その他の自宅外の利用場所も4%以下と、ほとんど利用されていない。

 次に、テレワークを利用していない人の結果をみると、テレワークを利用することになった場合、実際利用しそうな場所として、最も回答が高い項目は、テレワーク利用者と変わらず「自宅の書斎・自身の部屋」だが、その割合はテレワーク利用者よりも大幅に低い29%となった。自宅以外の場所については2%以下と極めて低い。これらの結果からは、現場での労働が求められ、そもそも職場以外では業務ができない人や、潜在的にはテレワークできたとしても、テレワークできる仕事ではないという考えを持っている人が、多く存在することがうかがえる。

図表4-1 テレワークの利用場所

4.2. テレワークの利用場所と効率性

 テレワーク利用者のテレワーク利用場所と仕事の効率性の関係についてみると(図表4-2)、自宅の部屋(「自宅の書斎・自身の部屋」、「書斎・自身の部屋以外の自宅のスペース」の両方、あるいは、いずれか)を利用できる場合は、仕事の効率性の平均が90前後であるが、自宅の部屋を利用できない場合は、仕事の効率性の平均が大きく下がり65となる(注14)

 この結果からは、テレワークの場所として自宅が使えない状況にある場合、自宅外の場所を利用すると効率性が大幅に犠牲になるため、テレワークを利用せず、職場を選択している可能性が考えられる。コロナ禍において、政府は出勤者の7割減を目標に掲げているが、潜在的にテレワークが可能な仕事であっても、快適な仕事環境がないために通勤を強いられている人もいると考えられ、サテライトオフィスやコワーキングスペースの利用のしやすさ、質の改善がテレワーク促進の1つの課題となっているだろう。

図表4-2 テレワーク利用者のテレワークの利用場所と効率性

5. ICTツールの活用状況

5.1. ICTツールの活用状況

Q11. 2021年4月1週目で、あなたは、通常の職場に出勤しての勤務やテレワークで、以下のどのICTツールを利用していましたか。なお「通常の職場に出勤しての業務」には「自営業など通常の職場と自宅が同じ場合」も含みます。(いくつでも)

 
テレワークを促進するうえで不可欠なICTツールが、どの程度利用されているのかを調べた。なお、回答者はあくまで就業者本人の利用状況を回答しており、会社・組織を代表しての回答ではない点に留意する必要がある。

 分析の結果、2020年6月から2021年4月にかけて、提示したICTツールを少なくとも1つは利用している人は30%から35%と5%ポイント増加した(図表5-1)。ICTツール利用率が少しずつ伸びているものの、大幅な増加傾向はみられない。

図表5-1 ICTツールの活用状況

(2021年4月 n=9,796、2020年12月 n=10,523、2020年6月 n=12,138)

5.2. 目的別にみたICTツールの活用状況

 目的別の利用状況をみると(図表5-2)、2021年4月時点でコミュニケーションの円滑化は28%、業務管理は17%、共同作業の円滑化は15%、オフィスの自動化は3%となった(注15)。2020年6月時点と比べると、コミュニケーションを円滑化するためのICTツールの利用は、22%から28%と6%ポイント増加しているが、他はそれほど大きな変化がない。

図表5-2 目的別のICTツール活用状況

(2021年4月 n=9,796、2020年12月 n=10,523、2020年6月 n=12,138)

5.3. テレワーク利用者の個別のICTツールの活用状況

 2021年4月時点の個別ツールの活用状況をテレワーク利用者に限定して確認すると(図表5-3)、利用の割合が高い順に、「テレビ会議・Web会議」72%、「チャットやSNSによる社内情報共有」39%、「ファイル共有・共同作業」38%、「勤怠管理、グループウェア」31%、「リモートアクセス」21%と、テレワークの業務に必要となるツールが並んだ。2020年6月時点と比べると、「テレビ会議・Web会議」の伸びが比較的大きく、9%ポイント上昇した。Web会議の利用率は高まってきているものの、チャットやファイル共有などの利用は依然として限定的であり、こうしたICTツールの活用不足がテレワークによる仕事の効率性を改善させるうえでの障害となっている可能性がある。

 また、会計管理、人事管理、生産管理・販売管理・在庫管理、営業管理といった企業内部の管理や、RPAのような高度なツールの利用率についても、2020年6月時点から徐々に浸透しているものの、利用率が10%以下のツールも多く、利用は限定的である。新型コロナウイルス感染拡大により導入が進んでいると予想される非接触型テクノロジー(自動運転ロボット、無人レジなど)は2%と利用率は極めて低く、2020年12月時点から伸びていない。

図表5-3 テレワーク利用者のICTツールの活用状況

(注) 単位は%。2021年4月 n=1,548、2020年12月 n=1,647、2020年6月 n=2,122。

5.4. テレワーク利用者の個別のICTツールの活用状況

 提示したICTツールを少なくとも1つは利用している割合を所得階層別にみると(図表5-4)、年収799万円までは、所得階層が高くなるほど高くなり、年収800万円以上の所得階層では60%程度で違いは見られない。年収300万円未満の所得階層のICT利用率は30%を下回る一方で、年収700万円以上ではおよそ60%程度となり、大きな差が生じている。

図表5-4 所得階層別にみたICTツールの活用状況

6. 新型コロナウイルス終息後のテレワークの利用希望

Q12. 新型コロナウイルスの完全終息後の働き方についてのあなたのお考えについておうかがいします。あなたの希望する働き方をお答えください。(ひとつだけ)

 新型コロナウイルスの感染拡大によりテレワークの利用が進む中、テレワークに対する考え方も変わっていくと思われる。そこで本調査では、これまでの調査でもみてきた新型コロナウイルスの終息後に希望する働き方について継続的に調べ、その変化を確認した。

 テレワークを利用していない人を含めた全体でみると(図表6)、新型コロナウイルスの終息後に週1回以上テレワークをしたいと回答した人の割合は、2021年4月時点で53%となった。同割合を時系列でみると、2020年3月から6月かけて増加し、その後は50%強で推移している。また、テレワーク利用の希望頻度は、「毎日テレワークをしたい」と回答した人の割合が徐々に増え、2021年4月時点で17%となり、テレワークの利用を希望する人のなかでは最も割合が高い。続いて、回答割合が高いのは「週に3~4回出勤したい」であり、16%となった(注16)

図表6 新型コロナウイルスの終息後に希望する働き方

7. 新型コロナウイルスの感染拡大後の組織内外の経営リソース活用の変化

Q9. 新型コロナ下で、あなたの職場や所属している会社・経営組織では、以下のことを実施していますか。今後の状況や見通しも含めて、お答えください。(それぞれひとつずつ)

1. 実施した

2. 実施予定であるが実施していない
3. 実施していないし、予定もない

 新型コロナウイルスの感染拡大により、2021年4月時点で企業にどのような変化が生じているかを調べた。なお、以下に示す集計結果は、各サンプルが異なる企業に勤めていると仮定し、企業側からみた情報として分析、解釈したものである。

 分析の結果(図表7)、実施した、または実施予定の割合が最も高かった項目は、「経営の全般的な見直し」31%であり、次いで、「時差出勤の実施」29%、「全社的なテレワークの実施」28%となった。一部の企業ではあるが、感染症対策の取り組みは着実に進んでいる結果といえる。一方、同割合が低かった項目として、「オフィスの移転・統合」17%、「雇用削減や早期退職者の募集」17%となり、最も低かったのは、「生産拠点・取引相手の国内回帰」で15%となった。オフィススペースの縮小やオフィスの移転・統合は他の項目と比較すると実施割合が低いが、20%弱の企業が検討しているという結果からは、今後、都心部でのオフィスや不動産需要にも影響がでてくる可能性がある。また、「生産拠点・取引相手の国内回帰」については、もともと海外拠点を持っていたり、海外と取引をしている企業の割合は全体からすると大きくはないため、15%という結果は小さくないことに留意する必要がある。

 これらの項目を、拠点、人材、ネットワークなど既存の経営リソースを増減させる取り組み(オフィスの縮小・移転・統合、雇用削減・早期退職募集、生産拠点・取引先の国内回帰)と、既存の経営リソースは維持しながらも使い方や仕組みを変更する取り組み(時差出勤、全社的なテレワーク、組織改編、就業規則の見直し、予約出社・ローテーション出社)に分けると、後者の取り組みが進んでいることがわかる。働き方や仕事のやり方を変え、テレワークをはじめとした感染症対策と経済活動の両立を図っていると考えられる。一方で、既存の経営リソースそのものを大きく変える企業は少ない。

図表7 新型コロナウイルスの感染拡大後の組織の変化

7.1. 企業規模別でみた新型コロナウイルスの感染拡大後の組織の変化

1. 経営の全般的な見直し、組織の改編、生産拠点・取引先の国内回帰
 経営の全般的な見直しについて、企業規模別にみていく(図表7-1-1)。規模が大きくなるほど、実施した、または実施予定の割合が高い。その割合が最も高いのが「500 人以上」で41%である。また、組織の改編についても(図表7-1-2)、規模が大きくなるほど、実施した、または実施予定の割合が高く、それが最も高いのが「500 人以上」で38%となった。生産拠点・取引先の国内回帰についても(図表7-1-3)、規模が大きくなるほど、実施した、または実施予定の割合が高く、最も高い「500人以上」は19%となった。

図表7-1-1 企業規模別でみた経営の全般的な見直し

図表7-1-2 企業規模別でみた組織の改編

図表7-1-3 企業規模別でみた生産拠点、取引先の国内回帰

2. オフィススペースの縮小、オフィスの移転・統合
 オフィススペースの縮小について、企業規模別にみると(図表7-1-4)、規模が大きくなるほど、実施した、または実施予定の割合が高いことがわかる。その割合が最も高いのが「500人以上」で26%となった。また、オフィスの移転・統合についても(図表7-1-5)、規模が大きくなるほど、実施した、または実施予定の割合が高く、最も高いのが「500人以上」で24%となった。

図表7-1-4 企業規模別でみたオフィススペースの縮小

図表7-1-5 企業規模別でみたオフィスの移転・統合

3. 就業規則の見直し、雇用削減や早期退職者の募集

 就業規則の見直しについて(図表7-1-6)、企業規模が大きくなるほど、実施した、または実施予定の割合が高いことがわかる。その割合が最も高いのが「500人以上」で39%となった。雇用削減や早期退職者の募集についても(図表7-1-7)、規模が大きくなるほど、実施した、または実施予定の割合が高く、最も高いのが「500人以上」で23%となった。

図表7-1-6 企業規模別でみた就業規則の見直し

図表7-1-7 企業規模別でみた雇用削減や早期退職者の募集

4. 時差出勤の実施、予約出社・ローテーション出社の実施
 新型コロナ禍で、感染症対策として普及した取り組みである、時差出勤、予約出社・ローテーション出社について、企業規模が大きくなるほど、実施した、または実施予定の割合が高いことがわかる。規模が「500人以上」の企業では、時差出勤(図表7-1-8)が44%、予約出社・ローテーション出社(図表7-1-9)が33%となった。

図表7-1-8 企業規模別でみた時差出勤の実施

図表7-1-9 企業規模別でみた予約出社・ローテーション出社の実施

7.2. 産業別の変化

1. 経営の全般的な見直し、組織の改編、生産拠点・取引先の国内回帰
産業別でみた経営の全般的な見直しについて(図表7-2-1)、実施した、または実施予定の割合が高いのは「金融・保険業」(41%)や「飲食業・宿泊業」(38%)、「情報サービス・調査業」(37%)、「通信情報業」(37%)などである。一方で、この割合が低いのは「農業・漁業・林業・水産業」で、20%である。

 組織の改編についても(図表7-2-2)、「金融・保険業」や「通信情報業」は、実施した、または実施予定の割合が高い。「電気・ガス・水道・熱供給業」も比較的高くなっている。これらの産業は、生産拠点・取引先の国内回帰についても(図表7-2-3)、実施した、または実施予定の割合が高い。一方で、組織の改編の実施または実施予定の割合が低いのは、「農業・漁業・林業・水産業」や「不動産業」で、「不動産業」は生産拠点・取引先の国内回帰の実施または実施予定の割合も比較的低い。

 以下でも確認するが、総じて、「金融・保険業」、「通信情報業」がコロナ禍で着実に組織を変化させている。ポストコロナを見据えた改編やデジタル化が進み、今後、生産性が他の産業よりも上昇していく可能性がある。

図表7-2-1 産業別でみた経営の全般的な見直し

(注) nは2021年4月時点のサンプルサイズを示している。

図表7-2-2 産業別でみた組織の改編

(注) nは2021年4月時点のサンプルサイズを示している。

図表7-2-3 産業別でみた生産拠点、取引先の国内回帰

(注) nは2021年4月時点のサンプルサイズを示している。

2. オフィススペースの縮小、オフィスの移転・統合
 オフィススペースの縮小について(図表7-2-4)、産業別では「通信情報業」や「情報サービス・調査業」、「金融・保険業」で実施した、または実施予定の割合が高く、30%前後となっている。これらの産業は、オフィスの移転・統合についても(図表7-2-5)、実施した、または実施予定の割合が30%前後と高い。一方で、これらの割合が低いのは「公務」や「医療・福祉」、「不動産業」で、11~13%程度である。

図表7-2-4 産業別でみたオフィススペースの縮小

(注) nは2021年4月時点のサンプルサイズを示している。

図表7-2-5 産業別でみたオフィスの移転・統合

(注) nは2021年4月時点のサンプルサイズを示している。

3. 就業規則の見直し、雇用削減や早期退職者の募集

 就業規則の見直しについて、産業別でみると(図表7-2-6)、「金融・保険業」や「通信情報業」、「電気・ガス・水道・熱供給業」で、実施した、または実施予定の割合が高く、35%前後となっている。これらの産業は、雇用削減や早期退職者の募集についても(図表7-2-7)、実施または実施予定の割合が高く、20%を超えている。

 一方で、就業規則の見直しの実施または実施予定の割合が低いのは、「農業・漁業・林業・水産業」や「医療・福祉」、「不動産業」で、20%以下である。「医療・福祉」や「不動産業」は、雇用削減や早期退職者の募集についても、実施または実施予定の割合が比較的低い。

図表7-2-6 産業別でみた就業規則の見直し

(注) nは2021年4月時点のサンプルサイズを示している。

図表7-2-7 産業別でみた雇用削減や早期退職者の募集

(注) nは2021年4月時点のサンプルサイズを示している。

4. 時差出勤の実施、予約出社・ローテーション出社の実施
 時差出勤について(図表7-2-8)、実施した、または実施予定の割合が高い産業は、「金融・保険業」(48%)、「通信情報業」(46%)、「情報サービス・調査業」(44%)、「電気・ガス・水道・熱供給業」(41%)などである。これらの産業は、予約出社・ローテーション出社(図表7-2-9)の実施または実施予定の割合も高い。一方で、時差出勤、予約出社・ローテーション出社の実施または実施予定の割合が低いのは「農業・漁業・林業・水産業」や「医療・福祉」であった。

図表7-2-8 産業別でみた時差出勤の実施

(注) nは2021年4月時点のサンプルサイズを示している。

図表7-2-9 産業別でみた予約出社・ローテーション出社の実施

(注) nは2021年4月時点のサンプルサイズを示している。

第2部 仕事や生活に関わる変化

8. 仕事や生活に関わる変化

 新型コロナウイルスの感染拡大に際して、仕事や生活・意識の面で個人にどのような変化があったかに関する質問の回答を中心に議論する。これまでに蓄積したデータを利用し、初期の感染拡大期の前後や1回目の緊急事態宣言(2020年4~5月)解除後の半年間、さらに2回目の緊急事態宣言(2021年1~3月)を経て、仕事や生活の様子がどう変わったか、仕事や生活に関して意識の変化はあったか、最新の結果とともに、その推移を追う。また、新規質問として、感染拡大前と比べて支出項目や預貯金にどのような変化が生じたかも調べた。

8.1. 労働時間、家事、余暇、睡眠、仕事量、仕事の満足感全体、生活全体の幸福感の変化、消費支出、心身の健康の変化

Q2. 2020年12月と比べて、現在のあなた自身について、以下のことはどう変化したと思いますか。(それぞれひとつずつ)

 2020年12月から2021年4月にかけての仕事や生活に関わる変化は(図表8-1-1、8-1-2)、どの項目も「変化ない」と答えた人の割合が70~80%程度を占めている。この期間には2回目の緊急事態宣言を挟んでいるが、1回目の緊急事態宣言を挟む2020年3月から6月の変化をたずねた第2回調査の結果と比べると、「変化ない」人の割合が増え、労働時間や仕事の総量が減少した人の割合や、家事・育児・介護時間や余暇時間が増加した人の割合が少なくなっている。サンプルを2回目の緊急事態宣言の対象地域であった東京圏や11都府県に限定した場合でも、ほぼ同じ傾向が見られた。2回目の緊急事態宣言による仕事や生活へのインパクトは、少なくとも宣言が終わったタイミングではそれほどみられない。

図表8-1-1 仕事や生活に関わる変化

(2021年4月時点n=9,796)

図表8-1-2 消費支出と心身の健康の変化

(2021年4月時点n=9,796)

8.2. 労働時間の変化と仕事に関わる変化

 2020年12月から2021年4月にかけての労働時間の変化に応じてサンプルを減少(大きく減少と減少)・変化なし・増加(大きく増加と増加)の3つのグループに分け、それぞれ仕事に関わる変化をみる(図表8-2)。
労働時間が減少したと答えた人のグループでは、2020年12月から2021年4月にかけて、労働時間の減少とともに所得や仕事の総量が減少した人が70%以上いる(「大きく減少した」と「減少した」の合計、以下同)。また、仕事全体の満足感が減った人も55%に上る。

 労働時間が減少したと答えた人のグループでは、2020年12月から2021年4月にかけて、労働時間の減少とともに所得や仕事の総量が減少した人が70%以上いる(「大きく減少した」と「減少した」の合計、以下同)。また、仕事全体の満足感が減った人も55%に上る。

 一方、労働時間が増加したと答えた人のグループにおいて、仕事の総量も増加した人は74%と非常に多い(「大きく増加した」と「増加した」の合計、以下同)。しかし、所得の増加や仕事全体の満足感の増加には必ずしも結びついておらず、所得が増えた人の割合は36%程度にとどまる。仕事全体の満足感は増えた人も減った人もそれぞれ30%程度と二極化している。

 こうした変化は、2020年の1月から3月、3月から6月、そして6月から12月にかけても同様に観察されていた。2回目の緊急事態宣言を経た今回の調査より、1回目の緊急事態宣言を挟んだ2020年3月から6月の調査結果の方が、労働時間が減少した人の割合は大きかったが、労働時間が変化した場合に生じる仕事に関する変化のメカニズムについては同じといえる。

図表8-2 労働時間の変化と仕事に関わる変化

8.3. 労働時間の変化と生活に関わる変化

 2020年12月から2021年4月にかけて、労働時間が減ったと答えた人のうち41%は余暇時間が増加し、25%は家事・育児・介護時間が増えたと答えている(図表8-3)。これらは労働時間の減少分と対になっていると考えられる。しかし、生活全体の幸福感が減少した人は51%にのぼり、心身の健康が低下した人も39%いる。消費支出に関しては減少した人が28%、増加した人が26%と分かれた。

 労働時間が増えたと答えた人では、41%が余暇を、36%が睡眠時間を減らしたとしている。また、家事・育児・介護時間が増加した人が28%おり、この人たちは二重で負担が増している。ただし、反対に、余暇や睡眠時間が増えた人も約20%と少なくない。同様に、生活全体の幸福感が減少した人が29%、増加した人は24%、心身の健康が低下した人は29%、高まった人は19%と、労働時間が増えたと答えた人のグループでの生活の変化は二極化している。

 こうした傾向は、2020年の1月から3月、3月から6月、そして6月から12月にかけても同様に観察されていた。仕事に関する変化と同様、労働時間が変化した場合の生活に関わる変化のメカニズムは変わっていないということだろう。

図表8-3 労働時間の変化と生活に関わる変化

8.4. 仕事や生活の変化と生活全体の幸福感の変化

 労働時間、所得、仕事全体の満足感、家事・育児・介護時間、余暇時間の各指標で、サンプルを減少(大きく減少と減少)・変化なし・増加(大きく増加と増加)の大きく3つのグループに分け、それぞれ生活全体の幸福感の変化をみる(図表8-4)。

 労働時間、所得、仕事の満足度といった仕事に関する指標が減少したグループでは生活全体の幸福感が減少した人が半数以上を占める。特に仕事の満足度が減少したグループはその割合が70%に上る。一方、仕事の満足度が増加したグループでは生活全体の幸福感が増加した人が50%以上いる。これは労働時間が増加したグループや所得が増加したグループにおける幸福感が増加した人の割合よりも多く、生活全体の幸福感にとって仕事全体の満足感が重要であるといえる。

 生活に関する指標との関係では、家事・育児・介護時間が減少したグループ、余暇時間が減少したグループともに50%以上の人で生活全体の幸福感が減っている。増加したグループでも40%近い人の幸福感が減り、増えた人は20%程度であった。

 こうした結果は2020年6月や12月の調査結果でも報告している。この間、仕事や生活の変化と生活全体の幸福感との関係にも大きな変化は起きていないといえる。

図表8-4 仕事や生活の変化と生活全体の幸福感の変化

8.5. 産業別の労働時間、所得、仕事の満足感、生活の幸福感の変化

 労働時間の変化を産業別にみると(図表8-5-1)、「飲食業・宿泊業」は、2020年12月と比べて2021年3月時点の労働時間に変化がない人が50%以上を占めるものの、減少した人が35%に上る。その他の産業では、70%以上の人が労働時間に変化がないと答えている。労働時間が減少した人の割合は10~20%程度で、増加した人の割合は10%前後である。

 所得の変化も同様に(図表8-5-2)、「飲食業・宿泊業」での減少傾向が顕著だ。約半数の人は変化がないと答えているが、所得が減少した人が40%いる。他の産業では所得に変化がない人が70%~80%程度を占める。また、仕事全体の満足感(図表8-5-3)や生活全体の幸福感(図表8-5-4)についても、「飲食業・宿泊業」では変化がない人が62%とやや多くなるものの、減少した人の割合は他の産業より多く30%に上る。

 これらの傾向は、2020年の1月から3月、3月から6月、そして6月から12月にかけても同様に観察されており、特に「飲食業・宿泊業」が依然厳しい状況にあることがうかがえる。

図表8-5-1 産業別の労働時間の変化

図表8-5-2 産業別の所得の変化

図表8-5-3 産業別の仕事全体の満足感の変化

図表8-5-4 産業別の生活全体の幸福感の変化

8.6. 継続サンプルにおける所得および生活の幸福感の変化の推移

 第1回調査から第4回調査までのすべての調査に回答した継続サンプルに限定し、各個人の4時点にわたる所得および生活全体の幸福感の変化を追う。回答の選択肢を減少(大きく減少と減少)・変化なし・増加(大きく増加と増加)の3つに分け、2020年1月から3月、3月から6月、6月から12月、12月から2021年4月の各時点の回答によって3×3×3×3パターンに分類した。各パターンに当てはまる人の割合を算出し、多いパターンを図表8-6で示している。

 所得については、どの時点でも変化なしと答えた人が48%を占めるものの、いずれかの時点で減少を経験した人も一定数みられる。すべての時点で減少が続いた人は6%となっている。また、新型コロナウイルス感染拡大初期の2020年1月から3月は変化がなかったものの、その後に減少を経験し、改善がみられていない人も3~5%いる。

 生活全体の幸福感については、4時点とも変化がなかった人は39%と、何らかの変化を経験した人が60%を超える。変化の推移をみると、2020年1月から3月に減少してそのまま増加に転じなかった人が10%近くおり、4時点とも減少が続いた人も6%いる。新型コロナウイルス感染拡大初期の2020年1月から3月や、3月から6月に生活全体の幸福感が悪化し、2021年4月に至るまで改善していない人が一定数みられることがわかる。

図表8-6 所得および生活全体の幸福感の変化の推移

8.7. 支出項目の変化

Q3. 新型コロナウイルス感染症の感染拡大前と比べて、あなたの世帯での以下の支出はどの程度変わりましたか。(それぞれひとつずつ)

 
新型コロナウイルス感染拡大前と比べた世帯支出の変化について(図表8-7-1)、減少した人の割合が大きい項目は、「外食費」(47%)、「交際費」(39%)、「趣味・娯楽・レジャー」(34%)、「交通移動費・自動車関連(ガソリン含む)」(27%)などであった。一方で、増加した人の割合が大きい項目は、「家での食費・嗜好品」(33%)、「光熱・水道費」(29%)、「生活用品・雑貨」(15%)、「通信費(電話・インターネットなど)」(13%)などだ。外出の自粛による関連支出の減少と、自宅で過ごす「ステイホーム」の推奨による関連支出の増加がみてとれる。

 なお、「保険料」や「不動産への投資」、「金融商品への投資」など、変化がない人の割合が90%前後にのぼる項目もある。「預貯金」も73%の人が「変化ない」と答えており、減少した人は17%、増加した人は10%となっている。

 また、支出変化を所得階層別にみると(図表8-7-2〜8-7-4)、「外食費」については大きな差はなく、どの所得階層でも50%近くの人が減少している。特徴的なのは「金融商品への投資」で、所得階層が高い人で増加したと答えた割合が多い。さらに「預貯金」については、所得階層が低いほど減少した人の割合が多く、所得階層が高いほど増加した人の割合が多い。新型コロナウイルス感染拡大の中で、所得階層に応じた資産格差の拡大が進行している可能性が示唆される。

図表8-7-1支出と預貯金の変化

図表8-7-2 所得階層別の外食費の変化

図表8-7-3 所得階層別の金融商品への投資の変化

図表8-7-4 所得階層別の預貯金の変化

9. コロナ禍における行動

Q15. あなたはコロナ禍でこれまで、以下の項目を行いましたか。(それぞれひとつずつ)

1. PCR検査
2. Go Toトラベルの利用
3. Go Toトラベルを利用しない旅行
4. Go To Eatの利用
5. 対面での会食・飲み会(少人数の場合も含む)
6. オンラインでの会食・飲み会

 本調査では、コロナ禍での人々の行動についても調べた。ここでは、実際の行動に着目し、「わからない・内容を十分に知らない」と回答したサンプルを除いた集計値を報告する。

 その結果をみると、PCR検査を行ったことがある人の割合は14%であり、その中で、検査の頻度は1回の割合が最も高い(図表9-1)。Go Toトラベルを利用した人の割合は29%、Go Toトラベルを利用しない旅行を行ったことがある人の割合は19%であり、いずれも頻度は1回の人の割合が最も高い。Go To Eatを利用した人の割合は28%、対面での会食・飲み会を行ったことがある人の割合は34%であった。PCR検査やGo Toトラベルの利用と比較して、Go To Eatの利用や対面での会食・飲み会は、複数回実施している人の割合が高い。オンラインでの会食・飲み会は新型コロナ禍で広がった新しい様式だが、実施は限定的であり、行ったことがある割合は16%であった。

 こうした新型コロナ禍における行動は、性別や年齢、所得といった個人の属性によって異なると考えられる。また、新型コロナウイルスに対する恐怖感の強さによっても異なるだろう。そこで、サンプルをこれらの項目によってグループ化し、新型コロナ禍における行動の違いについて確認する。所得に関しては、2019年収入を四分位数で分け、4群(下位、中位、上位、最上位)による違いを調べる。新型コロナウイルス感染への恐怖に関しては、第10章「新型コロナウイルスの感染拡大後の意識の変化」でみる、Q1.の「7.新型コロナウイルス感染への恐怖を感じましたか」という設問の回答結果を用いる。

 PCR検査を受けた人の割合は、年齢が若い人や、所得階層が最も高い人で多い。また、新型コロナウイルス感染に対する恐怖感が強い人の方が弱い人と比べてPCR検査を受けた割合が若干多くなっており、恐怖感を「いつも・たいてい」感じていた回答した人で18%、「まったくない」人で10%であった(図表9-2)。性別による差はみられない。

 また、Go Toトラベルの利用頻度(図表9-3)、Go Toトラベルを利用しない旅行の頻度(図表9-4)、Go To Eatの利用頻度(図表9-5)、対面での会食・飲み会の頻度(図表9-6)、オンラインでの会食・飲み会の頻度(図表9-7)においても、個人属性に関しては同様の傾向が見られる。他方、新型コロナウイルスへの恐怖感による大きな違いはみられないことが特徴的だ。

 新型コロナパンデミックを終息させるためには、感染を拡散させる原因となる人の動きを社会全体がまとまって減らすことが重要といわれるが、新型コロナウイルスに対する恐怖喚起による説得では、人々の行動変容を促すことは難しいかもしれない。第4波までは重症化しにくいといわれてきた10~20代は、旅行や会食などやや活発な傾向があったようだが、変異株の流行でこの傾向がどのような影響を及ぼすのか注意を要するだろう。また、所得階層が高いほどGo Toトラベル等の利用頻度が高いという結果は、所得が高い人ほど政策的支援を活用しており、政策の恩恵を受けている人に偏りがあることを示唆している。

図表9-1 コロナ禍における行動

(注) 「わからない・内容を十分に知らない」の回答を除いた割合。

図表9-2 性別、年齢、所得、新型コロナウイルスへの恐怖感とPCR検査

(注) 「わからない・内容を十分に知らない」の回答を除いた割合。

図表9-3 性別、年齢、所得、新型コロナウイルスへの恐怖感とGo Toトラベルの利用

(注) 「わからない・内容を十分に知らない」の回答を除いた割合。

図表9-4 性別、年齢、所得、新型コロナウイルスへの恐怖感とGo Toトラベルを利用しない旅行

(注) 「わからない・内容を十分に知らない」の回答を除いた割合。

図表9-5 性別、年齢、所得、新型コロナウイルスへの恐怖感とGo To Eatの利用

(注) 「わからない・内容を十分に知らない」の回答を除いた割合。

図表9-6 性別、年齢、所得、新型コロナウイルスへの恐怖感と対面での会食・飲み会

(注) 「わからない・内容を十分に知らない」の回答を除いた割合。

図表9-7 性別、年齢、所得、新型コロナウイルスへの恐怖感とオンラインでの会食・飲み会

(注) 「わからない・内容を十分に知らない」の回答を除いた割合。

10. 新型コロナウイルスの感染拡大後の意識の変化

Q1. 過去 30日の間、あなたがどのように感じていたかについておたずねします。それぞれの質問に対して、そういう気持ちをどれくらいの頻度で感じていたか、1番あてはまるものをお答えください。(それぞれひとつずつ)

 新型コロナウイルス感染拡大により、2021年4月時点で、過去30日間について意識面にどのような変化が出ているのかを調べた。その結果、新型コロナウイルス感染への恐怖をまったく感じなかった人は28%となり、残りの72%は恐怖を感じていた(図表10)。中でも、頻繁に恐怖を感じた人は20%にのぼる(「いつも」と「たいてい」の合計、以下同)。

 また、感染症対策の意識として、『身体的距離の確保(社会的距離)』をまったく意識しなかった人は27%、意識した人は73%となり、頻繁に意識した人は38%である。人込みや集まりを避け、マスク、手洗いを徹底することについては、まったく意識しなかった人は18%、意識した人は82%となり、頻繁に意識した人は60%にのぼる。さらに、経済的不安をまったく感じなかった人は42%、感じた人は58%、頻繁に感じた人は17%いる。感染症への恐怖に比べて、経済的不安を感じない人の割合が顕著に高いのは、現に経済的なダメージが大きいわりに失業や廃業が少ないことによるかもしれない。また見方によっては、政府自治体による生活支援や給付金により不安が低減されているかもしれない。あるいは、困窮してもいざとなれば政府自治体が支援してくれるという甘い考え方があるのかもしれない。

 2020年12月時点の結果と比べると、どの項目もまったくないと答える人が3~4%ポイントほど増え、その分他の選択肢の割合が若干減少している。2回目の緊急事態宣言を経た2021年4月時点で感染防止等への意識の高まりが見られない点は憂慮すべきだろう。

図表10 新型コロナウイルスの感染拡大後の意識の変化

10.1. 年齢階層別でみた新型コロナウイルスの感染拡大後の意識の変化

 年齢による意識の違いをみると、新型コロナウイルス感染への恐怖をまったく感じなかった人は年齢が低い人の方が多い傾向にあり、10~20代の33%に対し65歳以上は23%と、10%ポイントの差がある(図表10-1-1)。『身体的距離の確保(社会的距離)』の意識や、人込みや集まりを避け、マスク、手洗いを徹底することへの意識についても同様の傾向がみられる(図表10-1-2、図表10-1-3)。マスクや手洗いの徹底に関しては、10~20代で頻繁に意識した人の割合は50%を切る。一方で、経済的不安は年齢が低い人の方が頻繁に感じており、65歳以上はまったく感じなかった人が50%以上となっている(図表10-1-4)。

図表10-1-1 年齢階層別でみた新型コロナウイルス感染への恐怖を感じた頻度

図表10-1-2 年齢階層別でみた「身体的距離の確保(社会的距離)」を意識した頻度

図表10-1-3 年齢階層別でみた人込みや集まりを避け、マスク、手洗いを徹底するように意識し

図表10-1-4 年齢階層別でみた生活が経済的に困窮するという不安を感じた頻度

10.2. 産業別でみた新型コロナウイルスの感染拡大後の意識の変化

 意識の違いを産業別でみると、新型コロナウイルス感染への恐怖については、まったく感じなかった人の割合が小さい順に、「飲食業、宿泊業」23%、「教育・学習支援業」 24%、「卸売・小売業」と「医療・福祉」は25%となっている(図表10-2-1)。これらは現場労働や対面でのサービスを行う産業であり、新型コロナウイルス感染への恐怖を多少なりとも感じた人が他の産業に比べて多い。一方、新型コロナウイルス感染への恐怖をまったく感じなかった人の割合が大きい方をみると、「公務」35%、「情報サービス・調査業」は36%であり、最も割合が大きいのは「農業・漁業・林業・水産業」39%となった。『身体的距離の確保(社会的距離)』の意識や、人込みや集まりを避け、マスク、手洗いを徹底することへの意識についても同様の傾向がみられる(図表10-2-1、図表10-2-3)。経済的不安を感じる人は「飲食業、宿泊業」で顕著に多く、頻繁に感じる人は30%近くにのぼり、深刻な状況といえる(図表10-2-4)。なお、2020年12月時点の結果と比べると、順位に若干の変動はあるものの、おおむね傾向は変わらない。

図表10-2-1 産業別でみた新型コロナウイルス感染への恐怖を感じた頻度

図表10-2-2 産業別でみた「身体的距離の確保(社会的距離)」を意識した頻度

図表10-2-3 産業別でみた人込みや集まりを避け、マスク、手洗いを徹底するように意識した頻度

図表10-2-4 産業別でみた生活が経済的に困窮するという不安を感じた頻度

11. 経済的支援・経営支援策の活用状況

 新型コロナウイルスの感染拡大が社会経済に影響を及ぼす中で、国や自治体はさまざまな個人への経済的支援や企業への経営支援策を打ち立ててきた。本章では、そうした施策が実際にどの程度活用されているかをみていく。個人への支援は、特別定額給付金を除く制度を申請した人の割合はサンプル全体で10%と多くはない。必要な人へ支援が行き届いているか注視する必要がある。

11.1. 個人に対する経済的支援

Q16. あなたは、新型コロナウイルス感染症の影響により、国や自治体の経済的支援のうち、以下について申請をしましたか。(いくつでも)

1. 特別定額給付金(1人一律10万円)
2. 緊急小口資金・総合支援資金
3. 新型コロナウイルス感染症対応休業支援金・給付金
4. 小学校休業等対応支援金
5. 国民年金・保険料(税)の減免
6. 公共料金などの支払い猶予
7. 税金の免除・納付猶予
8. 住宅ローンの返済猶予
9. 就学援助や授業料等の減免、修学支援新制度
10. 雇用保険の失業手当
11. 住宅確保給付金
12. 生活保護制度
13. 傷病手当金
14. 職業訓練受講給付金
15. 企業主導型ベビーシッター利用者支援

 個人に対する経済的支援の申請状況は2020年6月の調査でもたずねており、特別定額給付金(1人一律10万円)についてはその時点ですでに85%の人が申請済み・申請予定であった。今回の調査結果では、特別定額給付金を除く経済的支援策に注目する。新型コロナウイルス感染拡大を受けて実施された経済的支援には以下のようなものがある(注17)

・ 「緊急小口資金」:対象は新型コロナウイルスの影響を受け、休業等により収入の減少があり、緊急かつ一時的な生計維持のための貸付を必要とする世帯で、貸付上限額は20万円以内、据置期間は1年以内、償還期限は2年以内、無利子、保証人不要。
・ 「総合支援資金」:対象は新型コロナウイルスの影響を受け、収入の減少や失業等により生活に困窮し、日常生活の維持が困難となっている世帯で、貸付上限額は、2人以上世帯は月20万円以内、単身世帯は月15万円以内で、貸付期間は原則3月以内である。据置期間は1年以内、償還期限は10年以内、無利子、保証人不要。また、中小・小規模事業者等に対して、日本政策金融公庫、民間金融機関等で実質無利子・無担保融資が行われている。
・ 「新型コロナウイルス感染症対応休業支援金・給付金」:中小企業・大企業の被保険者(労働者)に対し休業前賃金の80%(1日上限1万1000円)を、国が休業実績に応じて支給。
・ 「小学校休業等対応支援金」:小学校等の臨時休業等に伴い、子どもの世話を行うために、契約した仕事ができなくなった個人で仕事をする保護者へ支援金(日額7,500円)を支給。

 これらの他にも世帯や個人に対して、国民健康保険料、介護保険料、国民年金保険料等の減免、国税・地方税、電気・ガス・電話料金、NHK受信料等の各種公共料金の支払いの猶予がある。また、中小・小規模事業者等に対して、国税・地方税、社会保険料の納付猶予、固定資産税・都市計画税の減免などがある。また、自治体によっては住宅確保給付金、奨学給付金などがある。

 こうした経済的支援について、まったく申請していない人の割合は88%で、少なくとも1つは申請した人は10%いる(図表11-1-1)。その内訳をみると、多いものから順に、「新型コロナウイルス感染症対応休業支援金・給付金」2.3%、「国民年金・保険料(税)の減免」1.8%、「緊急小口資金・総合支援資金」1.7%と続く。「就学援助や授業料等の減免、修学支援新制度」や「小学校休業等対応支援金」といった子どもがいる人が対象の制度の申請状況は1%ほどである(図表11-1-2)。

 所得階層による違いはあまりみられない(図表11-1-3)。就業形態別でみると、少なくとも1つは申請した人の割合が多いのは従業員を抱える自営業主(32%)や会社などの役員(24%)である。非正規職員や正規職員は比較的少なく、7~8%となっている(図表11-1-4)。自営業主(従業員あり・なし合計)における内訳をみると、最も多い「新型コロナウイルス感染症対応休業支援金・給付金」は7.5%、「その他」が6.8%、「緊急小口資金・総合支援資金」が5.4%などとなっている(図表11-1-5)。

図表11-1-1 個人に対する経済的支援への申請状況

図表11-1-2 個人に対する経済的支援への項目別申請状況

図表11-1-3 所得階層別でみた個人に対する経済的支援への申請状況

図表11-1-4 就業形態別でみた個人に対する経済的支援への申請状況

図表11-1-5 個人に対する経済的支援への項目別申請状況(自営業主のみ)

11.2. 企業に対する経営支援

Q17. あなたの所属している会社・経営組織事業では、新型コロナウイルス感染症関連の以下の経営支援策を利用しましたか。わかる範囲でお答えください。(いくつでも)

1. 持続化給付金
2. 雇用調整助成金
3. 産業雇用安定助成金
4. トライアル雇用助成金
5. 休業・営業短縮協力に関する支援金
6. イベントのキャンセルに関する補助金
7. 小学校休業等への対応助成金
8. 緊急事態宣言の影響緩和に係る一時支援金
9. 政府系金融機関・民間金融機関による資金繰り支援(無担保融資、金利減免など)
10. 都道府県・市区町村による補助金・助成金・資金繰り支援
11. 社会保険料(厚生年金、雇用、介護保険料など)の猶予
12. 法人税・消費税の納付猶予
13. 家賃支援
14. IT導入補助金

 企業に対する経営支援策としては以下のようなものがある。
・ 「持続化給付金」:新型コロナウイルス感染症拡大により、売り上げが前年同月比50%以上減少している事業者に対して、中小・中堅事業者、小規模事業者ならば上限200万円、フリーランスを含む個人事業者ならば上限100万円給付金を支給する制度。
・ 「雇用調整助成金」:新型コロナウイルス感染症の影響により、「事業活動の縮小」を余儀なくされた場合に、従業員の雇用維持を図るために、「労使間の協定」に基づき、「雇用調整(休業)」を実施する事業主に対して、休業手当などの一部を助成する制度。
・ 「産業雇用安定助成金」:新型コロナウイルス感染症の影響により事業活動の一時的な縮小を余儀なくされた事業主が、在籍型出向により労働者の雇用を維持する場合、出向元と出向先の双方の事業主に対して、その出向に要した賃金や経費の一部を助成する制度。

 この他にも自治体ごとに休業・営業短縮協力に関する支援金が設けられていたり、補助金、助成金、資金繰り支援が行われている。

 自身が所属する企業において、上述の経営支援策を少なくとも1つは利用したと答えた人は19%、全く利用していない人は55%、わからない人は26%である(図表11-2-1)。利用されている項目をみると、最も多いのは「持続化給付金」で9%、「雇用調整助成金」が5%、「産業雇用安定助成金」「政府系金融機関・民間金融機関による資金繰り支援」「都道府県・市区町村による補助金・助成金・資金繰り支援」が2%である(図表11-2-2)。

 企業規模別でみると、経営支援策を最も利用している割合は比較的小規模の企業で多く、1~4人の企業は31%で、500人以上の大企業の14%と比べて17%ポイント多い(図表11-2-3)。また、産業別でみると、利用している割合が最も多いのは「飲食・宿泊業」29%、「鉱業・建設業」25%、「製造業」が22%と続く。一方で、「公務」のほか「金融・保険業」、「教育・学習支援業」、「運輸」といった業種は比較的少ない(図表11-2-4)。

図表11-2-1 企業に対する経営支援の利用状況

図表11-2-2 企業に対する経営支援の項目別利用状況

図表11-2-3 企業規模別でみた企業に対する経営支援の利用状況

図表11-2-4 産業別でみた企業に対する経営支援の利用状況

12. メンタルヘルス

 新型コロナ禍における就業者のメンタルヘルスについて調べた。ここでは、メンタルヘルスを測定するための指標として、K6を用いる。K6は得点が高いほど、メンタルヘルスが悪いと解釈できる指標であり、詳細については脚注を参照されたい(注18)

 その結果は、平均的な傾向として 2020年3月以降、メンタルヘルスは徐々に改善しているが、新型コロナウイルス感染拡大前と比較すると、依然として悪い。2021年4月時点のメンタルヘルスは、男女ともに、50代以上よりも40代以下で悪い状態であることがわかった。産業別では「飲食業・宿泊業」が比較的悪いといった状態も引き続き観察された。

12.1. 時系列でみたメンタルヘルスの推移

 新型コロナウイルス感染拡大前の日本におけるメンタルヘルスの状態は、『2019年度国民生活基礎調査』の結果で確認できる(注19)。K6の合計点(12歳以上)の得点分布を確認すると、図表12-1-1のようになり、0~4点が68%、5~9点が17%、10~14点が7%、15点以上が2%であった。また、同調査のK6の合計点の分布を、本調査のサンプルと同様、有業人員(15歳以上)に限定した場合は0~4点が70%、5~9点が18%、10~14点が7%、15点以上が2%であり(図表12-1-2)、K6の得点分布は図表12-1-1で示した12歳以上の結果とほとんど変わらない(注20)

 次に、本調査において計測した2020年3月、6月、12月、2021年4月の4時点でK6の分布の形状を確認する(図表12-1-3)。その結果、2020年3月から2021年4月にかけて、K6の得点が低い人の割合が増え、全体のメンタルヘルスが改善していることがわかる。時間の経過とともに、K6の得点が3~14点付近の密度が小さくなる一方、0~3点付近の密度が大きくなっていることから、平均的には、メンタルヘルスが少し悪かった人の状態が改善していると考えられる。他方、K6の得点が15点以上の密度は変化はみられない。メンタルヘルスの不調が深刻な人はどの時期にも一定程度存在することを示しており、その改善が大きな課題であることがうかがえる。

図表12-1-1 2019年度国民生活基礎調査のK6の合計点の分布(12歳以上)

図表12-1-2 2019年度国民生活基礎調査のK6の合計点の分布 有業人員(15歳以上)

図表12-1-3 K6の分布(注21)

(2020年3月:n=10,516、6月:n=12,138、12月:n=10,523、2021年4月:n=9,796)

12.2. 性別、年齢階層別にみたメンタルヘルス

 性別、年齢階層別にみると(図表12-2)、性別よりも年齢階層による違いが大きいことがわかる。性別にかかわらず、0~3点では40代以下より50代以上の密度が大きく、10~14点付近ではその逆の傾向が顕著になる。コロナ禍のメンタルヘルスは均一に悪いわけではなく、特に40代以下の人は50代以上の人に比べて、深刻な状態にあるといえる。

図表12-2 性別、年齢階層別でみたK6の分布(2021年4月)

(40代以下男性:n=2,909、40代以下女性:n=2,502、50代以上男性:n=2,555、50代以上女性:n=1,830)

12.3. 就業形態別でみたメンタルヘルス

 就業形態別にみると(図表12-3)、「会社などの役員」は他と比べて0点の密度が大きく、5~15点付近の密度は小さい。比較的メンタルヘルスが良い状態だといえる。一方、「正規職員」は0~5点の密度が小さめで、10~15点付近の密度がやや大きく、メンタルヘルスが悪い状態の人が一定数存在していることがうかがえる。両者の間に「非正規職員」と「自営業主・自家営業の手伝い・内職」が位置している。

図表12-3 就業形態別でみたK6の分布(2021年4月)

(正規職員:n=5,189、非正規職員:n=2,896、役員:n=257、自営業主・自家営業の手伝い・内職:n=1,108)

12.4. 産業別でみたメンタルヘルス

 産業別でみたK6の分布について、特徴的な産業を抜粋した図表12-4をみると、「飲食業・宿泊業」は0点近辺の密度が比較的小さく、5~10点や15~20点辺りの密度がやや大きくなっており、メンタルヘルスの状態が悪い人が多いといえる。「情報通信業」や「医療・福祉」は0点付近の密度は「飲食業・宿泊業」より大きいが、10~15点辺りの密度は同程度みられる。一方で、「公務」は5点以上の密度は小さいことから、メンタルヘルスの問題を抱える人は比較的少ないといえる。

図表12-4 産業別でみたK6の分布(2021年4月)

(飲食業・宿泊業:n=299、情報通信業:n=734、医療・福祉:n=1,044、公務:n=451)

12.5. 所得四分位でみたメンタルヘルス

 2019年収入を四分位数で分け、4群(下位、中位、上位、最上位)による違いを調べると(図表12-5)、所得最上位層では0点付近の密度が大きく、メンタルヘルスに問題のない人が比較的多い。それ以下の層になると、所得中位層で0点付近の密度がやや小さく、5~10点辺りの密度が若干大きいものの、それほど大きな差はみられない。

図表12-5 所得四分位でみたK6の分布(2021年4月)

(所得下位:n=2,843、所得中位:n=2,315、所得上位:n=2,516、所得最上位:n=2,122)

13. 新型コロナウイルスの感染や影響の予測

Q14. 現在と比較して、次の項目は、2021年末時点において、どのように変化していると思いますか。

 新型コロナウイルスに関連した2021年末の日本の状況や回答者自身の状況について、2021年4月時点での予想を調べた(図表13)。

 最も改善が予想された項目は「ワクチン接種の進展」の状況で、28%の人が改善していると答えた(「とても改善している」と「やや改善している」の合計、以下同)。ただし、「変化なし」と答えた人は50%、悪化していると答えた人も20%以上と(「とても悪化している」と「やや悪化している」の合計、以下同)、予想にばらつきがある。次いで改善の予想が多いのは「新型コロナウイルスの感染状況」で、割合は17%である。しかし、「変化なし」や悪化していると答えた割合がそれぞれ40%以上と、改善の予想を上回る。全般的に「変化なし」あるいは悲観的な予測が多い傾向にある。

 特に悪化の予想が多い項目をみると、「変異種の流行状況」が52%、「経済状況」が43%、「医療提供体制の逼迫」が42%となっている。「変異種の流行状況」に関しては「とても悪化している」と思う割合が23%にのぼる。感染状況も経済状況も見通しが良くないという厳しい情勢が反映されている。また、「生活が経済的に困窮するという不安」は10章にて現時点でどれくらい感じているかもたずねていたが、「いつも」「たいてい」感じていると答えた人が合わせて20%弱であったことを踏まえると、それにも増して今後の悪化を予想する人が多いといえる。

図表13 新型コロナウイルスの感染や影響の予測

13.1. 性別、年齢階層別、所得別の予測

 こうした予測は、性別や年齢、所得といった個人の属性によって異なると考えられる。そこで、サンプルをこれらの項目によってグループ化し、新型コロナウイルスの感染や影響の予測の違いについて確認する。所得に関しては、2019年収入を四分位数で分け、4群(下位、中位、上位、最上位)による違いを調べる。

 まず、日本の状況について、最も悲観的な予想が多かった「変異種の流行状況」は、性別による差はあまりみられない(図表13-1-1)。年齢階層別では改善を予想する割合には差がないが、年齢が上がるほど変化なしと答える人の割合は減少し、悪化を予想する人の割合が多くなる。所得による違いはあまりみられない。

 「経済状況」(図表13-1-2)、「医療体制の逼迫」(図表13-1-3)、「新型コロナウイルスの感染状況」(図表13-1-4)についても、性別による差は大きくないことや、年齢が上がるほど悪化を予想する人が増えるという傾向がみられる。所得に関しては、「経済状況」で所得が低いほど悪化を予想する割合がやや多く、現在の経済状況が将来の予想とリンクしているようだ。ただし、「医療体制の逼迫」や「新型コロナウイルスの感染状況」では所得による大きな差はみられない。また、「新型コロナウイルスの感染状況」については、年齢が上がるほど悪化を予想する割合が増えるだけでなく、改善を予想する割合も若干多くなるという二極化が起きている。

 「政府・自治体のデジタル化の状況」(図表13-1-5)や「ワクチン接種の進展」(図表13-1-6)も、性別による差はなく、年齢が上がるほど悪化を予想する割合が増える傾向がある。所得についてはどちらも階層間で大きな差はみられない。なお、「ワクチン接種の進展」は年齢が上がるほど改善を予想する割合も増えている。これは「新型コロナウイルスの感染状況」と同様の二極化であり、高齢者優先のワクチン接種政策の影響によるものかもしれない。

 次に、回答者自身の状況について、「新型コロナウイルス感染への恐怖」は性別による差はみられず、年齢が上がるほど悪化を予想する割合が多い。所得は低い層ほど悪化を予想する割合がやや多い(図表13-1-7)。「所得と生活が経済的に困窮するという不安」(図表13-1-8)、「所得」(図表13-1-9)も似た傾向にある。「日常生活の行動制約」ではそうした傾向もあまりみられず、属性による大きな違いはないといえる(図表13-1-10)。

図表13-1-1 性別、年齢、所得と変異種の流行状況の予測

図表13-1-2 性別、年齢、所得と経済状況の予測

図表13-1-3 性別、年齢、所得と医療体制の逼迫の予測

図表13-1-4 性別、年齢、所得と新型コロナウイルスの感染状況の予測

図表13-1-5 性別、年齢、所得と政府・自治体のデジタル化の状況の予測

図表13-1-6 性別、年齢、所得とワクチン接種の進展の予測

図表13-1-7 性別、年齢、所得と新型コロナウイルス感染への恐怖の予測

図表13-1-8 性別、年齢、所得と生活が経済的に困窮するという不安の予測

図表13-1-9 性別、年齢、所得と所得の予測

図表13-1-10 性別、年齢、所得と日常生活の行動制約の予測

13.2. 産業別の予測

 産業別でみると、「変異種の流行状況」を悪化と予想する割合が多いのは「教育・学習支援業」、「医療・介護」、「卸売・小売業」、「飲食業・宿泊業」などである(図表13-2-1)。これらの産業は、「経済状況」(図表13-2-2)、「医療体制の逼迫」(図表13-2-3)、「新型コロナウイルスの感染状況」(図表13-2-4)といった項目も悪化を予想する割合が多い。すでに経済的な影響を大きく受けているとみられる「飲食業・宿泊業」や、新型コロナウイルス感染症の治療等にあたってきた「医療・福祉」に就いている人は比較的悲観的な予測をしているようだ。

 「飲食業・宿泊業」は他のすべての項目でも悪化の予想割合が多い。「医療・福祉」も「生活が経済的に困窮するという不安」(図表13-2-8)と「所得」(図表13-2-9)を除くすべての項目で悪化を予想する人が比較的多くなっている。「政府・自治体のデジタル化の状況」で悪化の予想割合が最も多いのは「情報通信業」である一方、同割合が最も少ないのは「情報サービス・調査業」となった。その理由については今後の研究課題だが、興味深い結果といえる(図表13-2-5)。 なお、どの項目においても悪化の予想が比較的少ないのは「公務」である。

図表13-2-1 産業別でみた変異種の流行状況の予測

図表13-2-2 産業別でみた経済状況の予測

図表13-2-3 産業別でみた医療体制の逼迫の予測

図表13-2-4 産業別でみた新型コロナウイルスの感染状況の予測

図表13-2-5 産業別でみた政府・自治体のデジタル化の状況の予測

図表13-2-6 産業別でみたワクチン接種の進展の予測

図表13-2-7 産業別でみた新型コロナウイルス感染への恐怖の予測

図表13-2-8 産業別でみた生活が経済的に困窮するという不安の予測

図表13-2-9 産業別でみた所得の予測

図表13-2-10 産業別でみた日常生活の行動制約の予測

13.3. ワクチン接種の進展の予測と他の項目の予測の関係

 ワクチン接種の進展の予測別でみると(図表13-3-1)、ワクチン接種の進展について「悪化」と予測している人は、「変異種の流行状況」、「経済状況」、「医療体制の逼迫」、「新型コロナウイルスの感染状況」のいずれの項目についても、85%以上の人が悪化していると予想しており、ワクチン接種の進展について「変化なし」、「改善」と予測している人と比べて、悲観的な予測となっている。一方で、ワクチン接種の進展を「改善」と予測している人は、これらの日本の状況について、30~50%程度が改善していると予測しており、比較的、楽観的な予測となっている。これらの結果からは、ワクチン接種の進展が、新型コロナウイルスの感染や影響の見方を変えていく重要な要因になっていることがうかがえる。

 回答者自身の状況についても同様の傾向がみられ、ワクチン接種の進展について「悪化」と予測している人は、「変化なし」、「改善」と予測している人と比べて、「日常生活の行動制約」、「所得」、「生活が経済的に困窮するという不安」、「新型コロナウイルス感染への恐怖」が悪化していると回答している(図表13-3-2)。また、ワクチン接種の進展を「改善」と予測している人は、これらの個人を取り巻く況について、比較的、楽観的な予測となっている。

図表13-3-1 ワクチン接種の進展の予測と日本の状況の予測

図表13-3-2 ワクチン接種の進展の予測と回答者自身の状況の予測

14. 政府の政策に対する賛否

Q13. 新型コロナウイルスの感染拡大を踏まえておうかがいします。将来も含めた国民全体にとって、政府が以下の取組を進めることに賛成ですか、反対ですか。(それぞれひとつずつ)

 新型コロナウイルスの感染拡大を踏まえて、政府の政策に対する賛否について調べた(図表14)。

 その結果、「感染拡大の抑止より経済活動の活性化を優先する政策の推進」について、賛成(「賛成」と「やや賛成」の合計、以下同)の割合は26%となり、反対(「反対」と「やや反対」の合計、以下同)の割合は18%となった。もっとも多いのは、「どちらでもない」であり、約4割を占める。また、「将来の増税による財源での国民全体への一律給付や消費税減税」については、賛成の割合が31%、反対の割合は15%となった。これも同様に、「どちらでもない」が約4割を占める。これらの結果は、2020年12月時点の結果とほぼ変わっていない。

 そのほか、国内のデジタル化に関する政策(オンライン診療、オンライン教育、Eコマース・デジタル決済、人工知能(AI)・ビッグデータの活用推進)、緊急事態における政府による個人の行動の制限や物資・経済統制、グローバル化に関する政策(生産拠点の国内回帰、財・サービスの国境を越えた自由な取引、人の自由な移動や海外の人材の活用)のいずれも賛成の割合が反対を大きく上回るものの、50%には満たない。2020年3月時点と比べて賛成の割合は徐々に減っており、政府がデジタル化に力を入れているにもかかわらず、国民の熱意は低減しているようだ(注22)

図表14a 政府の政策に対する賛否1

(2020年12月:n=10,523、2021年4月:n=9,796)

図表14b 政府の政策に対する賛否2

(2020年3月:n=10,516、2020年6月:n=12,138、2020年12月:n=10,523、2021年4月:n=9,796)

図表14c 政府の政策に対する賛否3

(2020年3月:n=10,516、2020年6月:n=12,138、2020年12月:n=10,523、2021年4月:n=9,796)

14.1. 新型コロナウイルスに対する意識と政策への賛否

 感染症対策を重視する政策を支持するか、経済対策を重視する政策を支持するかは、新型コロナウイルスに対する個人の意識や置かれている経済的・社会的環境によって異なると考えられる。そこで、第10章「新型コロナウイルスの感染拡大後の意識の変化」でみた、Q.1の回答結果ごとに、感染症対策と経済対策のどちらを重視する傾向にあるのかをみていく(注23)

 その結果、新型コロナウイルス感染への恐怖を頻繁に感じた人、『身体的距離の確保(社会的距離)』を頻繁に意識した人、人込みや集まりを避け、マスク、手洗いを徹底することを頻繁に意識した人ほど、感染症対策を支持する傾向が強いことがわかった(図表14-1-1~14-1-3)。例えば、マスク、手洗いを徹底することをまったく意識しなかった人のうち感染症対策を支持する人は6%にとどまるが、いつも、または、たいてい意識した人は同割合が24%に上る。新型コロナウイルスが健康に及ぼすリスクに対する危機意識が高い人ほど、感染症対策重視を支持していることがみてとれる。

 経済的不安については(図表14-1-4)、意識の違いによる差はあまりない。経済対策を重視する政策については、経済的不安を頻繁に感じている人もそうではない人も一定程度、支持していることがわかる。

 こうした傾向は2020年12月時点の結果とほぼ変わっておらず、2回目の緊急事態宣言を経た2021年4月時点でも、新型コロナウイルスに対する意識と政策への賛否の関係には変化は起きていないといえる。

図表14-1-1 意識の変化と政策への賛否1
<感染拡大の抑止より経済活動の活性化を優先する政策の推進>

図表14-1-2 意識の変化と政策への賛否2
<感染拡大の抑止より経済活動の活性化を優先する政策の推進>

図表14-1-3 意識の変化と政策への賛否3
<感染拡大の抑止より経済活動の活性化を優先する政策の推進>

図表14-1-4 意識の変化と政策への賛否4
<感染拡大の抑止より経済活動の活性化を優先する政策の推進>

15. 企業の社会的責任(CSR)

Q10. あなたの職場や所属している会社・経営組織は、次のことを重視していますか。(それぞれひとつずつ)

 コロナ禍で組織変化を迫られる企業等が少なくない中で、現在のCSRの取り組み状況はどうであるかについても調べた(図表15)。

 重視している割合が大きいCSRの項目は、「ワークライフバランスのとれた職場環境」(28%)や「女性の雇用・活用」(27%)などである(「とても重視している」と「やや重視している」の合計、以下同)。働き方改革の中で特に重視されていた項目であり、企業側の意識も比較的高いのだろう。ただし、「どちらともいえない」が50%を超え、重視していない割合もそれぞれ20%と少なくないことから(「まったく重視していない」と「あまり重視していない」の合計、以下同)、企業間で取り組みに温度差があることがうかがえる。

 一方、重視している割合が小さい項目をみると、「外国人の雇用・活用」や「兼業・副業などの多様な働き方の実現」、「障碍者の雇用・活用」などで15%以下となっている。これらの項目は、重視していないと答えた割合が約30~35%にのぼり、20%前後の人がまったく重視していないと答えている。CSRと一口に言っても、企業にとってコスト負担が大きいなど、取り組むのに困難を伴うものもあるのだろう。世界中でSDGsが掲げられる中、企業にも目標達成へ向けた取り組みが求められるが、その課題に一律に取り組むことは難しいとわかる。

図表15 職場や所属している会社・経営組織のCSR

15.1. 企業規模別でみたCSR

 企業規模別でみると、おおむねどの項目も従業員が多い企業ほど重視していると答える人の割合が多い。特に「障碍者の雇用・活用」(図表15-1-3)や「高齢者の雇用・活用」(図表15-1-4)、「外国人の雇用・活用」(図表15-1-5)、「社会貢献活動」(図表15-1-8)、「リサイクル、省エネ、節電、温室効果ガス削減など」(図表15-1-9)、「災害時の事業継続強化」(図表15-1-10)は規模の小さい企業ほど重視していない割合が多くなっている。大企業の方がCSR活動に取り組みやすい、あるいは力を入れている状況にあるといえる。

 ただし「兼業・副業などの多様な働き方の実現」(図表15-1-6)については、500人以上の規模の企業で重視している人の割合がやや多いものの、他の規模間ではあまり差がみられない。また、官公庁は「外国人の雇用・活用」や「兼業・副業などの多様な働き方の実現」以外の項目については、大企業と同程度に重視されていることがわかる。

図表15-1-1 企業規模別でみたワークライフバランスのとれた職場環境

図表15-1-2 企業規模別でみた女性の雇用・活用

図表15-1-3 企業規模別でみた障碍者の雇用・活用

図表15-1-4 企業規模別でみた高齢者の雇用・活用

図表15-1-5 企業規模別でみた外国人の雇用・活用

図表15-1-6 企業規模別でみた兼業・副業などの多様な働き方の実現

図表15-1-7 企業規模別でみた従業員の職能開発

図表15-1-8 企業規模別でみた社会貢献活動

図表15-1-9 企業規模別でみたリサイクル、省エネ、節電、温室効果ガス削減など

図表15-1-10 企業規模別でみた災害時の事業継続強化

15.2. 産業別でみたCSR

 産業別でみると、「ワークライフバランスのとれた職場環境」(図表15-2-1)や「女性の雇用・活用」(図表15-2-2)をはじめ、ほぼすべての項目で重視している割合が最も多いのは「金融・保険業」や「公務」である。ただし、「外国人の雇用・活用」(図表15-2-5)と「兼業・副業などの多様な働き方の実現」(図表15-2-6)については当てはまらず、前者は「製造業」や「教育・学習支援業」、後者は「飲食業・宿泊業」や「情報通信業」が上位にくる。産業によって重視しやすいCSRの領域があるのかもしれない。例えば、「製造業」は外国人労働者を積極的に受け入れていたり、「教育・学習支援業」は外国語教育の必修に伴い外国人講師の雇用を増やしているといった実態が表れているとみられる。また、「飲食業・宿泊業」で兼業・副業に柔軟であることは、今後のサービスや所得の向上に期待できる結果といえるだろう。なお、「教育・学習支援業」は「リサイクル、省エネ、節電、温室効果ガス削減など」を重視する割合も多い。

 一方、全般的にCSRを重視している割合が少ないのは「農業・漁業・林業・水産業」や「不動産業」である。重視していないと答える人の割合が比較的多い。

図表15-2-1 産業別でみたワークライフバランスのとれた職場環境

図表15-2-2 産業別でみた女性の雇用・活用

図表15-2-3 産業別でみた障碍者の雇用・活用

図表15-2-4 産業別でみた高齢者の雇用・活用

図表15-2-5 産業別でみた外国人の雇用・活用

図表15-2-6 産業別でみた兼業・副業などの多様な働き方の実現

図表15-2-7 産業別でみた従業員の職能開発

図表15-2-8 産業別でみた社会貢献活動

図表15-2-9 産業別でみたリサイクル、省エネ、節電、温室効果ガス削減など

図表15-2-10 産業別でみた災害時の事業継続強化

15.3. ワークライフバランスの重視とテレワークの方針

 2020年4月に実施した第1回調査では、初期の新型コロナウイルス感染拡大時にテレワークに関して勤務先からどのような方針が示されていたかをたずねていた。その方針と2021年4月実施の第4回調査でたずねた「ワークライフバランスのとれた職場環境」との関係をみる。テレワーク方針の回答の選択肢は以下の5つである。

1. テレワークをするよう指示・要請されていたため、テレワークを選択するしかなかった
2. テレワークをするよう推奨され、テレワークをするかどうかは自由に選択できた
3. 指示・要請も推奨もされなかったが、テレワークをするかどうかは自由に選択できた
4. 一部の部署や人に対してテレワークの指示・要請や推奨はなされたが、自分はその対象ではなかった
5. 指示・要請も推奨もされず、テレワークを選択できなかった

 勤務先がワークライフバランスを重視していると答えたグループほど、2020年4月時点でテレワークを指示・要請された、あるいは自由に選択できたことがわかる(図表15-3)。「とても重視している」グループではその割合が40%を超える。なお、他のCSR項目についても同様の結果となっており、CSRを重視している企業は、テレワークへの対応も積極的かつ機動的であったことが示唆される。

図表15-3 ワークライフバランスの重視とテレワークの方針

参考文献

川上憲人(2007) 「全国調査におけるK6調査票による心の健康状態の分布と関連要因」『平成18年度政策科学総合研究事業(統計情報総合)研究事業「国民の健康状況に関する統計情報を世帯面から把握・分析するシステムの検討に関する研究」分担研究書』13-21.

Furukawa, T.A., Kawakami, N., Saitoh, M., Ono, Y., Nakane, Y., Nakamura, Y., Tachimori, H., Iwata, N., Uda, H., Nakane, H., Watanabe, M., Naganuma, Y., Hatah, Y., Kobayashi, M., Miyake, Y., Takeshima, T., Kikkawa, T. (2008) “The performance of the Japanese version of the K6 and K10 in the World Mental Health Survey Japan,” International Journal of Methods in Psychiatric Research, 17 (3), 152–158.

Kessler, R. C., P. R. Barker, L. J. Colpe, J. F. Epstein, J. C. Gfroerer, E. Hiripi, M. J. Howes, S. T. Normand, R. W. Mandersheid, E. E. Walters, and A. M. Zaslavsky. (2003) “Screening for Serious Mental Illness in the General Population,” Archives of General Psychiatry, 60, 184-189.

第3部 調査概要

1. 調査の趣旨・目的

 テレワークに関する就業者実態調査は、新型コロナウイルスの感染拡大による、全国の就業者の働き方、生活、意識の変化や、業務への影響等の実態を捉えることを目的としたものである。同一の就業者に対する追跡調査を行うことにより、新型コロナウイルス感染症が、働き方や生活などに与える影響をより正確に把握することができる。

 本調査は、2020年4月、6月、12月に行った調査に続く、第4回目の調査となる。就業者の働き方や生活の変化を捉え、災害や感染症による被害を受けても、1人ひとりが能力を十分に発揮して働くことができる社会に向けての課題を分析できる調査設計にしている。

2. 調査名

第4回テレワークに関する就業者実態調査

3. 主な調査項目

・テレワークの実態(利用状況、生産性など)
・ICTツールの利用状況
・仕事や生活の変化
・企業行動の変化
・就業者の意識の変化
・新型コロナ禍における行動
・新型コロナウイルス感染症に伴う国や自治体の経済的支援への申請状況

4. 調査期間

2021年4月10日(土)~4月25日(日)

5. 調査方法

1) 実施方法:インターネット調査(スクリーニング調査・本調査)。回収目標数を10,000サンプルとして、第1回~第3回調査参加者に配信し、回収した(注24)
2) 調査機関:株式会社日経リサーチ
3) 調査対象者:調査会社に登録しているインターネット調査登録モニター
4) 調査対象:第1回~第3回調査の回答者(15,569サンプル)

6. 回収数

 総数:9,796件
 うち、第3回調査参加者からの回答8,795件(継続回答率:10,523サンプルの84%)、第1回または第2回調査参加者で第3回調査不参加者からの回答1,001件(継続回答率:5,046サンプルの20%)

7. 回答者の属性

8. 研究体制

大久保敏弘  慶應義塾大学経済学部教授/NIRA総研上席研究員
加藤究    フューチャー株式会社シニアアーキテクト/NIRA総研上席研究員
神田玲子   NIRA総研理事・研究調査部長
井上敦    NIRA総研研究コーディネーター・研究員
関島梢恵   NIRA総研 研究コーディネーター・研究員
安藤航平   慶應義塾大学経済学研究科修士課程在籍

第4部 参考資料

参考資料1 「第4回テレワークに関する就業者実態調査」調査票(抜粋)

「新型コロナウイルスの感染拡大がテレワークを活用した働き方、生活・意識などに及ぼす影響に関するアンケート調査」にご協力いただいた皆様へ


慶應義塾大学大久保敏弘研究室
(公益財団法人)NIRA総合研究開発機構

 昨年、私どもが実施した「新型コロナウイルスの感染拡大がテレワークを活用した働き方、生活・意識などに及ぼす影響に関するアンケート調査」に、ご協力いただきまして、誠にありがとうございました。多くの方々からご回答いただいたおかげで、調査結果は政府や調査機関など様々なところで取り上げられています。

 さて、3月に2回目の緊急事態宣言が全面解除されましたが、「第4波」や変異種に対する警戒態勢は続いています。こうした状況の変化を受け、皆様の働き方や生活にも更なる変化が起きていることかと存じます。そこで、第4回目の調査を実施し、現在の皆様の状況について把握したいと考えています。現状を把握することで、今後の対応について現実に即した案を提案できるようになります。

 人類史上はじめての、地球規模での感染症拡大が続く中で、皆様の行動や意識を丁寧に把握している調査は数少ないと考えています。どうか、この点をご理解いただき、この度も、是非、お力をお貸しいただければ幸いです。

 本調査では、あなたご自身やあなたの家族についておうかがいする場合があります。アンケートのご回答はすべて個人が特定できないように処理したうえで、使用させていただきますので、どうかありのままをお答えくださいますようお願いします。

【スクリーニング調査】 

S1.あなたの性別をお答えください。(ひとつだけ)
 1. 男性
 2. 女性

S2.あなたの年齢をお答えください。(ひとつだけ)
 1. 15~19歳
 2. 20~24歳
 3. 25~29歳
 4. 30~34歳
 5. 35~39歳
 6. 40~44歳
 7. 45~49歳
 8. 50~54歳
 9. 55~59歳
 10. 60~64歳
 11. 65歳以上

S3.あなたの職業をお答えください。(ひとつだけ)
 1. お勤め(正規の職員・従業員)
 2. お勤め(パート・アルバイト・労働者派遣事務所の派遣社員・契約職員・嘱託・その他)
 3. 会社などの役員
 4. 自営業主(従業員あり)
 5. 自営業主(従業員なし)
 6. 自家営業の手伝い・内職
 7. 専業主婦・主夫
 8. 学生
 9. 無職
 10. その他

S4.あなたのお住まいの所在する都道府県をお答えください。
(都道府県のプルダウン)

【本調査】

II. あなたの最近のことについて、おうかがいします。

Q1. 過去30日の間、あなたがどのように感じていたかについておたずねします。それぞれの質問に対して、そういう気持ちをどれくらいの頻度で感じていたか、1番あてはまるものをお答えください。(それぞれひとつずつ)

Q2. 2020年12月と比べて、現在のあなた自身について、以下のことはどう変化したと思いますか。(それぞれひとつずつ)

※1余暇時間とは、仕事や家事・育児・介護、通勤、睡眠などの生活を営むうえで必要な時間を除いた自分のために自由に使える時間をいいます。
※2家計の消費支出は、商品やサービスを購入して実際に支払った金額をさします。
※3とても悪化した場合は「大きく減少した」、悪化した場合は「減少した」、改善した場合は「増加した」、とても改善した場合は「大きく増加した」とお答えください。

Q3. 新型コロナウイルス感染症の感染拡大前と比べて、あなたの世帯での以下の支出はどの程度変わりましたか。(それぞれひとつずつ)

III. テレワーク(※)について、おうかがいします。副業をしている場合は、副業による勤務も含めてお答えください。

※ここでのテレワークとは、インターネットやメールなどのICT(情報通信技術)を利用した、場所などにとらわれない柔軟な働き方です。通常の勤務地(自社および顧客客先、出先など)に行かずに、自宅やサテライトオフィス、カフェ、一般公共施設など職場以外の場所で一定時間働くことをさします (ただし、移動交通機関内での仕事は含めません)。
たとえば、企業に勤務する人が行うテレワークとして、在宅勤務(自宅を就業場所とするもの)、モバイルワーク(施設に依存せず、いつでも、どこでも仕事が可能な状態なもの)、施設利用型勤務(サテライトオフィス、テレワークセンター、スポットオフィスなどを就業場所とするもの)、などがあります。
また、個人事業者・小規模事業者などが行うテレワークとして、SOHO(主に専業性が高い仕事を行い、独立自営の度合いが高いもの)、内職副業型勤務(主に他のものが代わって行うことが容易な仕事を行い、独立自営の度合いが薄いもの)があります。

Q4. あなたは以下の時期に通常業務でテレワークを利用していましたか。(それぞれひとつずつ)

Q5. あなたは以下の時期に、通常の職場に出勤しての勤務とテレワーク勤務を、どのぐらいの頻度で行いましたか。なお「通常の職場に出勤しての業務」には「自営業など通常の職場と自宅が同じ場合」も含みます。(それぞれひとつずつ)

Q6. 以下の時点のあなたの1日の平均的な勤務時間は何時間でしたか。通常の職場に出勤していた日とテレワークで勤務していた日について、それぞれお答えください。なお、勤務時間には、残業を含めますが、通勤・食事・休憩の時間や、家事・育児・介護の時間は除きます。また「通常の職場に出勤しての業務」には「自営業など通常の職場と自宅が同じ場合」も含みます。

(1) 2021年4月1週目 
 通常の職場に出勤している日の勤務時間平均(自営業など通常の職場と自宅が同じ場合を含む)
 1日平均(  )時間程度 

 テレワークで勤務している日の勤務時間平均  1日平均(  )時間程度 

(2) 2021年3月 
 通常の職場に出勤している日の勤務時間平均(自営業など通常の職場と自宅が同じ場合を含む)
 1日平均(  )時間程度  

 テレワークで勤務している日の勤務時間平均  1日平均(  )時間程度 

(3) 2021年1~2月 
 通常の職場に出勤している日の勤務時間平均(自営業など通常の職場と自宅が同じ場合を含む)
 1日平均(  )時間程度  

 テレワークで勤務している日の勤務時間平均  1日平均(  )時間程度 

Q7. テレワークを通常どこで行っていましたか。テレワークを利用していなかった場合は、仮にテレワークを利用することになった場合、実際利用しそうな場所はどこですか。主なものを最大5つまでお答えください。(5つまで)
 1. 自宅の書斎・自身の部屋
 2. 書斎・自身の部屋以外の自宅のスペース
 3. 会社(あるいは会社契約)のサテライトオフィス
 4. 自宅から徒歩圏内の共同利用オフィス・テレワーク拠点(会社のサテライトオフィスは除く)
 5. 自宅から徒歩圏内の公共施設(図書館・学校・公民館・公園など)
 6. 自宅から徒歩圏内の喫茶店・飲食店
 7. 自宅から徒歩圏外の共同利用オフィス・テレワーク拠点(会社のサテライトオフィスは除く)
 8. 自宅から徒歩圏外の公共施設(図書館・学校・公民館・公園など)
 9. 自宅から徒歩圏外の喫茶店・飲食店
 10. ホテル・宿泊施設(リゾート地除く)
 11. 観光地・リゾート地
 12. その他
 13. 上記に該当するものはない

IV. あなたのお仕事や職場の状況について、おうかがいします。

Q8. 新型コロナウイルスの感染拡大の出来事がなく、4月1週目に通常通りの勤務をしていた場合を想像してください。通常通りの勤務に比べて、時間あたりの仕事のパフォーマンス(仕事の効率)はどのように変化したと思いますか。
 通常通り勤務していた場合の仕事の成果を100とした場合の数字でお答えください。たとえば、仕事のパフォーマンスが1.3倍になれば「130」、半分になれば「50」となります。上限を「200」としてお答えください。
(       ) 

Q9. 新型コロナ下で、あなたの職場や所属している会社・経営組織では、以下のことを実施していますか。今後の状況や見通しも含めて、お答えください。
(それぞれひとつずつ)
※複数の職場や組織で勤務している場合には、主な職場や組織についてお答えください。
※自営業の方についてはあなたの仕事の状況についてお答えください。

Q10. あなたの職場や所属している会社・経営組織は、次のことを重視していますか。(それぞれひとつずつ)
※複数の職場や組織で勤務している場合には、主な職場や組織についてお答えください。
※自営業の方についてはあなたの仕事の状況についてお答えください。

Q11. 2021年4月1週目で、あなたは、通常の職場に出勤しての勤務やテレワークで、以下のどのICTツールを利用していましたか。なお「通常の職場に出勤しての業務」には「自営業など通常の職場と自宅が同じ場合」も含みます。(いくつでも)

 <コミュニケーションの円滑化>
 1. テレビ会議・Web会議(Zoom、Skypeなど)
 2. チャットやSNSによる社内情報共有(Slack、LINEなど)
 <共同作業の円滑化>
 3. ファイル共有・共同作業(Dropbox、OneDriveなど)
 4. リモートアクセス(SWANStor、Platform V Systemなど)
 5. タスク・プロジェクト管理(Trello、Backlogなど)
 <業務管理>
 6. 電子決裁(ジョブカンワークフロー、Create!Webフローなど)
 7. 勤怠管理、グループウェア(Office 365、サイボウズなど)
 8. 従業員のメンタルヘルスチェック(jinjerワーク・バイタル、音声こころ分析サービスなど)
 9. 営業管理(Sales Cloud、kintoneなど)
 10. 生産管理・販売管理・在庫管理(楽商、アラジンオフィスなど)
 11. 採用管理(HRMOS採用、ジョブカン採用管理など)
 12. 人事管理(SmartHR、OBIC7など)
 13. 会計管理(弥生会計、SuperStream-NXなど)
 <オフィス・現場の自動化>
 14. RPA(ロボティック・プロセス・オートメーション)(WinActor、Robotic Crowdなど)
 15. バーチャルオフィス(Sococo、Remoなど)
 16. 非接触型テクノロジー(自動運転ロボット、無人レジなど)
 <その他>
 17. 上記のうち利用しているものはない
 18. わからない

V. あなたの考え方についておうかがいします。

Q12. 新型コロナウイルスの完全終息後の、あなたの希望する働き方をお答えください。当面働く予定がない場合でも、想像でお答えください。(ひとつだけ)
 1. 毎日出勤したい
 2. 週に3~4日出勤したい(1~2日はテレワークを行う)
 3. 出勤とテレワークを半々で行いたい
 4. 週に3~4日テレワークしたい(1~2日は出勤する)
 5. 毎日テレワークしたい

SQ.「テレワークを週1日以上したい」と回答した方へおうかがいします。あなたの希望する働き方が実現したとします。しかし、勤め先からは、毎日出勤すれば追加的な賃金を支給するといわれています。その場合、あなたは月にいくら追加的な賃金をもらえれば、毎日出勤しますか。現在のあなたの収入が月収40万円と想定してお答えください。
 〇〇万〇千円

Q13. 新型コロナウイルスの感染拡大を踏まえておうかがいします。将来も含めた国民全体にとって、政府が以下の取組を進めることに賛成ですか、反対ですか。(それぞれひとつずつ)

Q14. 現在と比較して、次の項目は、2021年末時点において、どのように変化していると思いますか。項目1~6は日本の状況について、項目7~10はあなた自身の状況について、お答えください。(それぞれひとつずつ)

VI. 新型コロナウイルス感染症拡大に伴う、あなたの行動についておうかがいします。

Q15. あなたはコロナ禍でこれまで、以下の項目を行いましたか。(それぞれひとつずつ)

参考資料2 「単純集計結果」(抜粋)

留意事項

1. 度数(n)と構成比(%)を示している。
2. 構成比(%)は、少数第2位を四捨五入しているため、内訳の合計が100%にならない場合がある。また複数回答可能な設問における各項目の構成比は、内訳の合計が100%にならない。
3. 回答形式が数値を記入する設問では、その平均値を構成比(%)の欄に記入している。
4. 調査にあたり、全国の満15歳以上の就業者を母集団として、2019年度の総務省『労働力調査』の結果に基づき、性別、年齢(6区分)、地域(5区分)に応じて割り付けをあらかじめ行っているが、実際の調査における回収数と割付数に若干の差が生じたため、母集団の構成に合わせてウェイトバック集計を行っている。

引用を行う際には、以下を参考に出典の明記をお願いいたします。
(出典)大久保敏弘、NIRA総合研究開発機構(2021)「第4回テレワークに関する就業者実態調査報告書」

脚注
1 本調査での「テレワーク」とは、インターネットやメールなどのICT(情報通信技術)を利用した、場所などにとらわれない柔軟な働き方としている。通常の勤務地 (自社お よび顧客客先、出先など)に行かずに、自宅やサテライトオフィス、カフェ、一般公共施設など、職場以外の場所で一定時間働くことを指す。具体的には、在宅勤務、モバイル勤務 、施設利用型勤務などが該当する。ただし、移動交通機関内や外回り、顧客先などでのICT利用は含ま ない。また、回答者が個人事業者・小規模事業者等の場合には、SOHOや内職副業型 独立自営の度合いの業務が薄いもの の勤務もテレワークに含まれる。 第1回調査 の3月時点では就業している人のみを対象としたが、第24回調査では、継続回答者で失業した人も含まれる。なお、国土交通省の「テレワーク人口実態調査」や総務省の「通信利用動向調査」におけるテレワークの定義ではICTを利用した普段の勤務地とは別の場所で仕事をすることとしている。同調査では自社の他事業所や顧客先、外回りでの利用、移動中の交通機関、駅構内、空港内でのPCやモバイル端末利用も含まれている。 1 本調査での「テレワーク」とは、インターネットやメールなどのICT(情報通信技術)を利用した、場所などにとらわれない柔軟な働き方としている。通常の勤務地 (自社お よび顧客客先、出先など)に行かずに、自宅やサテライトオフィス、カフェ、一般公共施設など、職場以外の場所で一定時間働くことを指す。具体的には、在宅勤務、モバイル勤務 、施設利用型勤務などが該当する。ただし、移動交通機関内や外回り、顧客先などでのICT利用は含ま ない。また、回答者が個人事業者・小規模事業者等の場合には、SOHOや内職副業型 独立自営の度合いの業務が薄いもの の勤務もテレワークに含まれる。 第1回調査 の3月時点では就業している人のみを対象としたが、第24回調査では、継続回答者で失業した人も含まれる。なお、国土交通省の「テレワーク人口実態調査」や総務省の「通信利用動向調査」におけるテレワークの定義ではICTを利用した普段の勤務地とは別の場所で仕事をすることとしている。同調査では自社の他事業所や顧客先、外回りでの利用、移動中の交通機関、駅構内、空港内でのPCやモバイル端末利用も含まれている。
2 この一連の調査研究は科研費基盤研究B「大規模災害時代の「災害の経済学」と防災-国際貿易・空間経済学の視点から」(研究代表者:大久保敏弘 19H01487)、慶應義塾大学次世代研究プロジェクト推進プログラム(研究代表者:大久保敏弘)、 慶應義塾大学学事振興資金(「負のショックによる地域経済への影響に関する実証研究」:研究代表者:大久保敏弘)、旭硝子財団サステイナブルな未来への研究助成(「 自然災害における家計の防災意識とエネルギー意識に関する実証研究 」: 研究代表者:大久保敏弘)の補助を受けている。 2 この一連の調査研究は科研費基盤研究B「大規模災害時代の「災害の経済学」と防災-国際貿易・空間経済学の視点から」(研究代表者:大久保敏弘 19H01487)、慶應義塾大学次世代研究プロジェクト推進プログラム(研究代表者:大久保敏弘)、 慶應義塾大学学事振興資金(「負のショックによる地域経済への影響に関する実証研究」:研究代表者:大久保敏弘)、旭硝子財団サステイナブルな未来への研究助成(「 自然災害における家計の防災意識とエネルギー意識に関する実証研究 」: 研究代表者:大久保敏弘)の補助を受けている。
3「まん延防止等重点措置」は、緊急事態宣言が出ていなくても、特定地域からのまん延を抑えるための対応として実施するものである。緊急事態宣言の適用は「ステージ4」爆発的な感染及び深刻な医療提供体制の機能不全を避けるための対応が必要な状態が目安になっているのに対し、まん延防止等重点措置の適用は「ステージ3」感染者の急増及び医療提供体制における大きな支障の発生を避けるための対応が必要な段階が目安になっている 。 緊急事態宣言の範囲は原則、都道府県単位だが、まん延防止等重点措置は原則、区画や市区町村単位である。緊急事態宣言では時短、休業ともに要請と命令、過料30万円が可能であるのに対して、まん延防止等重点措置は時短の要請と命令、過料20万円が可能となっている。上記の内容は、以下のウェブサイトを参考に作成している。
・内閣官房「新型コロナウイルス感染症対策
・NHK 特設サイト 新型コロナウイルス
3「まん延防止等重点措置」は、緊急事態宣言が出ていなくても、特定地域からのまん延を抑えるための対応として実施するものである。緊急事態宣言の適用は「ステージ4」爆発的な感染及び深刻な医療提供体制の機能不全を避けるための対応が必要な状態が目安になっているのに対し、まん延防止等重点措置の適用は「ステージ3」感染者の急増及び医療提供体制における大きな支障の発生を避けるための対応が必要な段階が目安になっている 。 緊急事態宣言の範囲は原則、都道府県単位だが、まん延防止等重点措置は原則、区画や市区町村単位である。緊急事態宣言では時短、休業ともに要請と命令、過料30万円が可能であるのに対して、まん延防止等重点措置は時短の要請と命令、過料20万円が可能となっている。上記の内容は、以下のウェブサイトを参考に作成している。
・内閣官房「新型コロナウイルス感染症対策
・NHK 特設サイト 新型コロナウイルス

4 本報告における2020年1月、3月の結果は第1回調査、4~5月、6月の結果は第2回調査、9月、12月の結果は第3回調査の報告書で報告している。それぞれの調査結果の詳細は、以下を参照されたい。
第1回調査結果:大久保敏弘・NIRA総合研究開発機構(2020)「新型コロナウイルスの感染拡大がテレワークを活用した働き方、生活・意識などに及ぼす影響に関するアンケート調査結果に関する報告書」
第2回調査結果:大久保敏弘・NIRA総合研究開発機構(2020)「第2回テレワークに関する就業者実態調査報告書」
第3回調査結果:大久保敏弘・NIRA総合研究開発機構(2021)「第3回テレワークに関する就業者実態調査報告書」
4 本報告における2020年1月、3月の結果は第1回調査、4~5月、6月の結果は第2回調査、9月、12月の結果は第3回調査の報告書で報告している。それぞれの調査結果の詳細は、以下を参照されたい。
第1回調査結果:大久保敏弘・NIRA総合研究開発機構(2020)「新型コロナウイルスの感染拡大がテレワークを活用した働き方、生活・意識などに及ぼす影響に関するアンケート調査結果に関する報告書」
第2回調査結果:大久保敏弘・NIRA総合研究開発機構(2020)「第2回テレワークに関する就業者実態調査報告書」
第3回調査結果:大久保敏弘・NIRA総合研究開発機構(2021)「第3回テレワークに関する就業者実態調査報告書」

5 緊急事態宣言の概要は、以下の資料を参考にして作成した。
・政府が設置している新型コロナウイルス感染症対策本部が決定している「新型コロナウイルス感染症対策の基本的対処方針
・厚生労働省「国内の発生状況など
・NHK 「緊急事態宣言1回目の状況
・NHK 「緊急事態宣言2回目の状況
・NHK 「特設サイト 新型コロナウイルス
5 緊急事態宣言の概要は、以下の資料を参考にして作成した。
・政府が設置している新型コロナウイルス感染症対策本部が決定している「新型コロナウイルス感染症対策の基本的対処方針
・厚生労働省「国内の発生状況など
・NHK 「緊急事態宣言1回目の状況
・NHK 「緊急事態宣言2回目の状況
・NHK 「特設サイト 新型コロナウイルス

6 政府のホームぺージやメディア情報を基に独自に作成した。具体的な出典は脚注5に記載。 6 政府のホームぺージやメディア情報を基に独自に作成した。具体的な出典は脚注5に記載。
7 2回目の緊急事態宣言が出されていた時期に、群馬県下では伊勢崎市や大泉町で独自の緊急事態宣言を出しているが、県全体にかかる緊急事態宣言は出ていない。 7 2回目の緊急事態宣言が出されていた時期に、群馬県下では伊勢崎市や大泉町で独自の緊急事態宣言を出しているが、県全体にかかる緊急事態宣言は出ていない。
8 「あなたの職業をお答えください。」という設問で、「専業主婦・主夫」、「学生」、「無職」および「その他」を選択した人は除いている。 8 「あなたの職業をお答えください。」という設問で、「専業主婦・主夫」、「学生」、「無職」および「その他」を選択した人は除いている。
9 「その他の職業従事者」には、保安、農林漁業、生産工程、輸送・機械運転、建設・採掘、運搬・清掃・包装等、分類不能の職業に従事する者が含まれている。 9 「その他の職業従事者」には、保安、農林漁業、生産工程、輸送・機械運転、建設・採掘、運搬・清掃・包装等、分類不能の職業に従事する者が含まれている。
10 スキルが初級程度は、たとえばデータ入力や電子メールのやり取りなど、簡単な日常業務にコンピュータを使う程度。中級程度は、たとえば文書作成、表計算、データベース管理などにコンピュータを使う程度。上級程度は、たとえばソフト開発やコンピュータ・ゲームの修正、Java、SQL、PHP、Perlなどの言語を使ったプログラミング、コンピュータ・ネットワークの管理などを行える程度。 10 スキルが初級程度は、たとえばデータ入力や電子メールのやり取りなど、簡単な日常業務にコンピュータを使う程度。中級程度は、たとえば文書作成、表計算、データベース管理などにコンピュータを使う程度。上級程度は、たとえばソフト開発やコンピュータ・ゲームの修正、Java、SQL、PHP、Perlなどの言語を使ったプログラミング、コンピュータ・ネットワークの管理などを行える程度。
11 1週間あたりの労働時間は、通常の職場とテレワーク勤務についての勤務日数と労働時間の回答を組み合わせることで算出している。「週5日以上」は週5日、「月に1~3日」は週0.5日勤務したものとして算出する。例えば、通常の職場での勤務として「週5日以上」を選択し、通常の職場に出勤している日の勤務時間平均として「7時間」を選択した場合、通常の職場における1週間の平均的な労働時間は7時間×週5日=35時間となる。 11 1週間あたりの労働時間は、通常の職場とテレワーク勤務についての勤務日数と労働時間の回答を組み合わせることで算出している。「週5日以上」は週5日、「月に1~3日」は週0.5日勤務したものとして算出する。例えば、通常の職場での勤務として「週5日以上」を選択し、通常の職場に出勤している日の勤務時間平均として「7時間」を選択した場合、通常の職場における1週間の平均的な労働時間は7時間×週5日=35時間となる。
12 具体的に提示したICTツールは、参考資料1「第4回テレワークに関する就業者実態調査(抜粋)」のQ11を参照のこと。 12 具体的に提示したICTツールは、参考資料1「第4回テレワークに関する就業者実態調査(抜粋)」のQ11を参照のこと。
13 2020年4月時点の状況を確認した第1回調査では、「テレワークは、自分の職種や業務に合わない」と回答した人の割合は、情報通信業で14~15%、鉱業・建設業で18%、卸売・小売業で21%、金融・保険業で27%だった。また、2020年6月時点の状況を確認した第2回調査の同割合は、情報通信業で13~15%、鉱業・建設業で25%、卸売・小売業で28%、金融・保険業で31%だった。 13 2020年4月時点の状況を確認した第1回調査では、「テレワークは、自分の職種や業務に合わない」と回答した人の割合は、情報通信業で14~15%、鉱業・建設業で18%、卸売・小売業で21%、金融・保険業で27%だった。また、2020年6月時点の状況を確認した第2回調査の同割合は、情報通信業で13~15%、鉱業・建設業で25%、卸売・小売業で28%、金融・保険業で31%だった。
14 なお、サンプルサイズが小さくなるため結果の解釈は留意する必要があるが、自宅の部屋を利用できない人で、「会社(あるいは会社契約)のサテライトオフィス」を利用している人(n=13)の仕事の効率性の平均は81であった。自宅の部屋を利用できない場合であっても、サテライトオフィスを利用できれば、大幅に仕事の効率が下がらないのかもしれない。一方、自宅の部屋を利用できない人で、「共同利用オフィス・テレワーク拠点(会社のサテライトオフィスは除く)」を利用している人(n=32)の仕事の効率性の平均は58であった。コワーキングスペースの利用を促進する上では、質の改善が重要な課題といえるだろう。 14 なお、サンプルサイズが小さくなるため結果の解釈は留意する必要があるが、自宅の部屋を利用できない人で、「会社(あるいは会社契約)のサテライトオフィス」を利用している人(n=13)の仕事の効率性の平均は81であった。自宅の部屋を利用できない場合であっても、サテライトオフィスを利用できれば、大幅に仕事の効率が下がらないのかもしれない。一方、自宅の部屋を利用できない人で、「共同利用オフィス・テレワーク拠点(会社のサテライトオフィスは除く)」を利用している人(n=32)の仕事の効率性の平均は58であった。コワーキングスペースの利用を促進する上では、質の改善が重要な課題といえるだろう。
15 (1)コミュニケーションの円滑化として、テレビ会議・Web会議、チャットやSNSによる社内情報共有、(2)共同作業の円滑化として、ファイル共有・共同作業、リモートアクセス、タスク・プロジェクト管理、(3)業務管理として、電子決裁、勤怠管理グループウェア、従業員のメンタルヘルスチェック、生産管理・販売管理・在庫管理、営業管理、採用管理、人事管理、会計管理、(4)オフィスの自動化として、RPA(ロボティック・プロセス・オートメーション)、バーチャルオフィス、非接触型テクノロジーが含まれる。 15 (1)コミュニケーションの円滑化として、テレビ会議・Web会議、チャットやSNSによる社内情報共有、(2)共同作業の円滑化として、ファイル共有・共同作業、リモートアクセス、タスク・プロジェクト管理、(3)業務管理として、電子決裁、勤怠管理グループウェア、従業員のメンタルヘルスチェック、生産管理・販売管理・在庫管理、営業管理、採用管理、人事管理、会計管理、(4)オフィスの自動化として、RPA(ロボティック・プロセス・オートメーション)、バーチャルオフィス、非接触型テクノロジーが含まれる。
16 新型コロナウイルスの終息後に希望する働き方の属性別(性別、年齢階層別、通勤時間別、産業別、就業形態別、企業規模別)の結果は、第3回調査と第4回調査で大きな違いはみられなかったことから、本報告書では省略している。属性別結果は以下の第3回調査報告書を参照されたい。
NIRA総合研究開発機構(2021)「第3回テレワークに関する就業者実態調査報告書」
16 新型コロナウイルスの終息後に希望する働き方の属性別(性別、年齢階層別、通勤時間別、産業別、就業形態別、企業規模別)の結果は、第3回調査と第4回調査で大きな違いはみられなかったことから、本報告書では省略している。属性別結果は以下の第3回調査報告書を参照されたい。
NIRA総合研究開発機構(2021)「第3回テレワークに関する就業者実態調査報告書」

17 新型コロナウイルス感染症に伴う各種支援は、内閣官房ウェブページ「新型コロナウイルス感染症対策」で案内されており、執行状況も報告されている。 17 新型コロナウイルス感染症に伴う各種支援は、内閣官房ウェブページ「新型コロナウイルス感染症対策」で案内されており、執行状況も報告されている。
18 K6はKessler et al. (2003)で開発された尺度で、精神疾患をスクリーニングすることを目的として開発されたものである。日本語版はFurukawa et al. (2008)で開発されている。設問項目は、「神経過敏に感じましたか」、「絶望的だと感じましたか」、「そわそわ、落ち着かなく感じましたか」、「気分が沈み込んで、何が起こっても気が晴れないように感じましたか」、「何をするのも骨折りだと感じましたか」、「自分は価値のない人間だと感じましたか」の6つの設問から構成されており、5段階のスケールで回答する形式となっている。各設問の回答を「まったくない」(0点)、「少しだけ」(1点)、「ときどき」(2点)、「たいてい」(3点)、「いつも」(4点)で点数化し、単純合計によって得点を算出する。厚生労働省『国民生活基礎調査』にも利用されており、メンタルヘルスを測定する指標として広く利用されている。『国民生活基礎調査』の詳細は、厚生労働省ウェブページ『国民生活基礎調査』で確認できる。
なお、川上(2007)では、5~9点は「心理的ストレス相当」、10~12点は「気分・不安障害相当」、13点以上は「重症精神障害相当」と区分している。川上憲人(2007) 「全国調査におけるK6調査票による心の健康状態の分布と関連要因」『平成18年度政策科学総合研究事業(統計情報総合)研究事業「国民の健康状況に関する統計情報を世帯面から把握・分析するシステムの検討に関する研究」分担研究書』13-21.
また、厚生労働省「健康日本21(第2次)」では、「気分障害・不安障害に相当する心理的苦痛を感じている者の割合の減少」の目標値として、厚生労働省『国民生活基礎調査』において、20歳以上のK6の合計点における10点以上の割合を9.4%(2022年度)と設定している。
18 K6はKessler et al. (2003)で開発された尺度で、精神疾患をスクリーニングすることを目的として開発されたものである。日本語版はFurukawa et al. (2008)で開発されている。設問項目は、「神経過敏に感じましたか」、「絶望的だと感じましたか」、「そわそわ、落ち着かなく感じましたか」、「気分が沈み込んで、何が起こっても気が晴れないように感じましたか」、「何をするのも骨折りだと感じましたか」、「自分は価値のない人間だと感じましたか」の6つの設問から構成されており、5段階のスケールで回答する形式となっている。各設問の回答を「まったくない」(0点)、「少しだけ」(1点)、「ときどき」(2点)、「たいてい」(3点)、「いつも」(4点)で点数化し、単純合計によって得点を算出する。厚生労働省『国民生活基礎調査』にも利用されており、メンタルヘルスを測定する指標として広く利用されている。『国民生活基礎調査』の詳細は、厚生労働省ウェブページ『国民生活基礎調査』で確認できる。
なお、川上(2007)では、5~9点は「心理的ストレス相当」、10~12点は「気分・不安障害相当」、13点以上は「重症精神障害相当」と区分している。川上憲人(2007) 「全国調査におけるK6調査票による心の健康状態の分布と関連要因」『平成18年度政策科学総合研究事業(統計情報総合)研究事業「国民の健康状況に関する統計情報を世帯面から把握・分析するシステムの検討に関する研究」分担研究書』13-21.
また、厚生労働省「健康日本21(第2次)」では、「気分障害・不安障害に相当する心理的苦痛を感じている者の割合の減少」の目標値として、厚生労働省『国民生活基礎調査』において、20歳以上のK6の合計点における10点以上の割合を9.4%(2022年度)と設定している。

19 2019年は大規模調査が実施されており、K6の設問が含まれる健康票については、平成27年国勢調査区のうち後置番号1及び8から層化無作為抽出した5,530地区内の全ての世帯(約30万世帯)および世帯員(約72万人)を調査客体としている。同調査は全国の世帯および世帯員を対象としており、就業していない人や、15歳以下の人も含まれている。そのため、本報告書で使用しているデータとは、想定しているサンプルの母集団が異なるため、分布を直接比較できないことに留意する必要がある。 19 2019年は大規模調査が実施されており、K6の設問が含まれる健康票については、平成27年国勢調査区のうち後置番号1及び8から層化無作為抽出した5,530地区内の全ての世帯(約30万世帯)および世帯員(約72万人)を調査客体としている。同調査は全国の世帯および世帯員を対象としており、就業していない人や、15歳以下の人も含まれている。そのため、本報告書で使用しているデータとは、想定しているサンプルの母集団が異なるため、分布を直接比較できないことに留意する必要がある。
20 『2019年度国民生活基礎調査』では、2019年5月中に全く仕事をしなかった場合であっても、次のような場合は有業としている。そのため、有業人員(15歳以上)に限定した場合の結果は、想定しているサンプルの母集団が本報告書で使用しているデータのサンプルの母集団と極めて近いといえる。
(1) 雇用者であって、2019年5月中に給料・賃金の支払いを受けたか、又は受けることになっていた場合(例えば、病気で休んでいる場合)
(2) 自営業者であって、自ら仕事をしなかったが、2019年5月中に事業は経営されていた場合
(3) 自営業主の家族であって、その経営する事業を手伝っていた場合
(4) 職場の就業規則などで定められている育児(介護)休業期間中であった場合
20 『2019年度国民生活基礎調査』では、2019年5月中に全く仕事をしなかった場合であっても、次のような場合は有業としている。そのため、有業人員(15歳以上)に限定した場合の結果は、想定しているサンプルの母集団が本報告書で使用しているデータのサンプルの母集団と極めて近いといえる。
(1) 雇用者であって、2019年5月中に給料・賃金の支払いを受けたか、又は受けることになっていた場合(例えば、病気で休んでいる場合)
(2) 自営業者であって、自ら仕事をしなかったが、2019年5月中に事業は経営されていた場合
(3) 自営業主の家族であって、その経営する事業を手伝っていた場合
(4) 職場の就業規則などで定められている育児(介護)休業期間中であった場合

21 分布の形状を確認する際によく用いられるヒストグラムでは、階級の境界の設定により分布の形状が変わるため、ここでは、階級の境界に依存しないカーネル密度推定により分布の形状を確認する。 21 分布の形状を確認する際によく用いられるヒストグラムでは、階級の境界の設定により分布の形状が変わるため、ここでは、階級の境界に依存しないカーネル密度推定により分布の形状を確認する。
22 政府の政策に対する賛否の属性別(性別、年齢階層別、所得階層別、産業別、就業形態別)の結果は、第3回調査と第4回調査で大きな違いはみられなかったことから、本報告書では省略している。属性別結果は以下の第3回調査報告書を参照されたい。
NIRA総合研究開発機構(2021)「第3回テレワークに関する就業者実態調査報告書」
22 政府の政策に対する賛否の属性別(性別、年齢階層別、所得階層別、産業別、就業形態別)の結果は、第3回調査と第4回調査で大きな違いはみられなかったことから、本報告書では省略している。属性別結果は以下の第3回調査報告書を参照されたい。
NIRA総合研究開発機構(2021)「第3回テレワークに関する就業者実態調査報告書」

23 ここで用いるQ.1の設問は次の通りである。「Q1. 過去30日の間、あなたがどのように感じていたかについておたずねします。それぞれの質問に対して、そういう気持ちをどれくらいの頻度で感じていたか、1番あてはまるものをお答えください。」の設問項目である、「7.新型コロナウイルス感染への恐怖を感じましたか」、「8.『身体的距離の確保(社会的距離)』を意識しましたか」、「9.人込みや集まりを避け、マスク、手洗いを徹底するように意識しましたか」、「10.生活が経済的に困窮するという不安を感じましたか」の回答結果を用いる。回答者は「1.いつも」、「2.たいてい」、「3.ときどき」、「4.少しだけ」、「5.まったくない」から1つを選択する形式になっている。 23 ここで用いるQ.1の設問は次の通りである。「Q1. 過去30日の間、あなたがどのように感じていたかについておたずねします。それぞれの質問に対して、そういう気持ちをどれくらいの頻度で感じていたか、1番あてはまるものをお答えください。」の設問項目である、「7.新型コロナウイルス感染への恐怖を感じましたか」、「8.『身体的距離の確保(社会的距離)』を意識しましたか」、「9.人込みや集まりを避け、マスク、手洗いを徹底するように意識しましたか」、「10.生活が経済的に困窮するという不安を感じましたか」の回答結果を用いる。回答者は「1.いつも」、「2.たいてい」、「3.ときどき」、「4.少しだけ」、「5.まったくない」から1つを選択する形式になっている。
24 第1回調査では、全国の15歳以上の就業者を母集団とし、株式会社日経リサーチの提携モニターを対象にスクリーニング調査を実施し、就業者に該当する者のみが回答した。2019年度の総務省『労働力調査』の結果に基づき、性別、年齢(6区分)、地域(5区分)に応じて割り付け、回収目標数の10,000サンプルとなるよう調査を実施した。第2回第3回調査も同様にスクリーニング調査、割付を行ったうえで調査を実施した。 24 第1回調査では、全国の15歳以上の就業者を母集団とし、株式会社日経リサーチの提携モニターを対象にスクリーニング調査を実施し、就業者に該当する者のみが回答した。2019年度の総務省『労働力調査』の結果に基づき、性別、年齢(6区分)、地域(5区分)に応じて割り付け、回収目標数の10,000サンプルとなるよう調査を実施した。第2回第3回調査も同様にスクリーニング調査、割付を行ったうえで調査を実施した。

ⓒ公益財団法人NIRA総合研究開発機構

※本誌に関するご感想・ご意見をお寄せください。E-mail:info@nira.or.jp

研究の成果一覧へ